This document is also available in these non-normative formats: XML.
Copyright © 2004 W3C® (MIT, ERCIM, Keio), All Rights Reserved. W3C liability, trademark and document use rules apply.
This document defines the W3C XQuery 1.0 and XPath 2.0 Data Model, which is the data model of [XPath 2.0], [XSLT 2.0], and [XQuery], and any other specifications that reference it. This data model is based on the [XPath 1.0] data model and earlier work on an [XML Query Data Model]. This document is the result of joint work by the [XSL Working Group] and the [XML Query Working Group].
This section describes the status of this document at the time of its publication. Other documents may supersede this document. A list of current W3C publications and the latest revision of this technical report can be found in the W3C technical reports index at http://www.w3.org/TR/.
This is a Public Working Draft for review by W3C Members and other interested parties. Publication as a Working Draft does not imply endorsement by the W3C Membership. This is a draft document and may be updated, replaced or obsoleted by other documents at any time. It is inappropriate to cite this document as other than work in progress.
The XQuery 1.0 and XPath 2.0 Data Model has been defined jointly by the XML Query Working Group and the XSL Working Group (both part of the XML Activity).
This working draft includes a number of changes made in response to comments received during the Last Call period that ended on Feb. 15, 2004. The working group is continuing to process these comments, and additional changes are expected.
This document reflects decisions taken up to and including the face-to-face meeting in Cambridge, MA during the week of June 21, 2004. These decisions are recorded in the Last Call issues list (http://www.w3.org/2004/10/data-model-issues.html). However, some of these decisions may not yet have been made in this document.
Public comments on this document and its open issues are invited. Comments should be sent to the W3C mailing list public-qt-comments@w3.org. (archived at http://lists.w3.org/Archives/Public/public-qt-comments/) with “[DM]” at the beginning of the subject field.
The patent policy for this document is the 5 February 2004 W3C Patent Policy. Patent disclosures relevant to this specification may be found on the XML Query Working Group's patent disclosure page and the XSL Working Group's patent disclosure page. An individual who has actual knowledge of a patent which the individual believes contains Essential Claim(s) with respect to this specification should disclose the information in accordance with section 6 of the W3C Patent Policy.
1 Introduction
2 Concepts
2.1 Terminology
2.2 Notation
2.3 Node Identity
2.4 Document Order
2.5 Sequences
2.6 Types
2.6.1 Representation of Types
2.6.2 Predefined Types
2.6.3 Type Hierarchy
2.6.4 Atomic Values
2.6.5 String Values
3 Data Model Construction
3.1 Direct Construction
3.2 Construction from an Infoset
3.3 Construction from a PSVI
3.3.1 Mapping PSVI Additions to Type Names
3.3.1.1 Element and Attribute Node Type Names
3.3.1.2 Typed Value Determination
3.3.1.3 Pattern Facets
3.3.2 Mapping xsi:nil on Element Nodes
3.3.3 Dates and Times
3.3.3.1 Storing xs:dateTime, xs:date, and xs:time Values in the Data Model
3.3.3.2 Retreiving the Typed Value of xs:dateTime, xs:date, and xs:time Values
3.3.4 QNames and NOTATIONS
4 Infoset Mapping
5 Accessors
5.1 base-uri Accessor
5.2 node-kind Accessor
5.3 node-name Accessor
5.4 parent Accessor
5.5 string-value Accessor
5.6 typed-value Accessor
5.7 type-name Accessor
5.8 children Accessor
5.9 attributes Accessor
5.10 namespace-nodes Accessor
5.11 namespace-bindings Accessor
5.12 nilled Accessor
5.13 is-id Accessor
5.14 is-idrefs Accessor
6 Nodes
6.1 Document Nodes
6.1.1 Overview
6.1.2 Accessors
6.1.3 Construction from an Infoset
6.1.4 Construction from a PSVI
6.1.5 Infoset Mapping
6.2 Element Nodes
6.2.1 Overview
6.2.2 Accessors
6.2.3 Construction from an Infoset
6.2.4 Construction from a PSVI
6.2.5 Infoset Mapping
6.3 Attribute Nodes
6.3.1 Overview
6.3.2 Accessors
6.3.3 Construction from an Infoset
6.3.4 Construction from a PSVI
6.3.5 Infoset Mapping
6.4 Namespace Nodes
6.4.1 Overview
6.4.2 Accessors
6.4.3 Construction from an Infoset
6.4.4 Construction from a PSVI
6.4.5 Infoset Mapping
6.5 Processing Instruction Nodes
6.5.1 Overview
6.5.2 Accessors
6.5.3 Construction from an Infoset
6.5.4 Construction from a PSVI
6.5.5 Infoset Mapping
6.6 Comment Nodes
6.6.1 Overview
6.6.2 Accessors
6.6.3 Construction from an Infoset
6.6.4 Construction from a PSVI
6.6.5 Infoset Mapping
6.7 Text Nodes
6.7.1 Overview
6.7.2 Accessors
6.7.3 Construction from an Infoset
6.7.4 Construction from a PSVI
6.7.5 Infoset Mapping
7 Conformance
A XML Information Set Conformance
B Error Summary
C References
C.1 Normative References
C.2 Other References
D Glossary (Non-Normative)
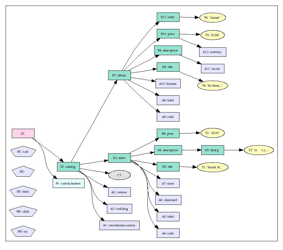
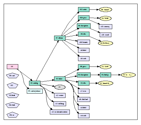
E Example (Non-Normative)
F Accessor Summary (Non-normative)
G Infoset Construction Summary (Non-normative)
H PSVI Construction Summary (Non-normative)
I Infoset Mapping Summary (Non-normative)
This document defines the XQuery 1.0 and XPath 2.0 Data Model, which is the data model of [XPath 2.0], [XSLT 2.0] and [XQuery]
The XQuery 1.0 and XPath 2.0 Data Model (henceforth "data model") serves two purposes. First, it defines the information contained in the input to an XSLT or XQuery processor. Second, it defines all permissible values of expressions in the XSLT, XQuery, and XPath languages. A language is closed with respect to a data model if the value of every expression in the language is guaranteed to be in the data model. XSLT 2.0, XQuery 1.0, and XPath 2.0 are all closed with respect to the data model.
The data model is based on the [Infoset] (henceforth "Infoset"), but it requires the following new features to meet the [XPath 2.0 Requirements] and [XML Query Requirements]:
Support for XML Schema types. The XML Schema recommendations define features, such as structures ([Schema Part 1]) and simple data types ([Schema Part 2]), that extend the XML Information Set with precise type information.
Representation of collections of documents and of complex values. ([XML Query Requirements])
As with the Infoset, the XQuery 1.0 and XPath 2.0 Data Model specifies what information in the documents is accessible, but it does not specify the programming-language interfaces or bindings used to represent or access the data.
The data model can represent various values including not only the input and the output of a stylesheet or query, but all values of expressions used during the intermediate calculations. Examples include the input document or document repository (represented as a Document Node or a sequence of Document Nodes), the result of a path expression (represented as a sequence of nodes), the result of an arithmetic or a logical expression (represented as an atomic value), a sequence expression resulting in a sequence of items, etc.
This document provides a precise definition of the properties of nodes in the XQuery 1.0 and XPath 2.0 Data Model, how they are accessed, and how they relate to values in the Infoset and PSVI.
This section outlines a number of general concepts that apply throughout this specification.
For a full glossary of terms, see D Glossary.
In this specification the words must, must not, should, should not, may and recommended are to be interpreted as described in [RFC 2119].
This specification distinguishes between the data model as a general concept and specific items (documents, elements, atomic values, etc.) that are concrete examples of the data model by identifying all concrete examples as instances of the data model.
[Definition: Every instance of the data model is a sequence.].
[Definition: A sequence is an ordered collection of zero or more items.] A sequence cannot be a member of a sequence. A single item appearing on its own is modeled as a sequence containing one item. Sequences are defined in 2.5 Sequences.
[Definition: An item is either a node or an atomic value],
Every node is one of the seven kinds of nodes defined in 6 Nodes. Nodes form a tree that consists of a root node plus all the nodes that are reachable directly or indirectly from the root node via the dm:children, dm:attributes, and dm:namespaces accessors. Every node belongs to exactly one tree, and every tree has exactly one root node.
[Definition: A tree whose root node is a Document Node is referred to as a document.]
[Definition: A tree whose root node is not a Document Node is referred to as a fragment.]
[Definition: An atomic value is a value in the value space of an atomic type and is labeled with the name of that atomic type.]
[Definition: An atomic type is a primitive simple type or a type derived by restriction from another atomic type.] (Types derived by list or union are not atomic.)
[Definition: There are 24 primitive simple types: the 19 defined in Section 3.2 Primitive datatypesXS2 of [Schema Part 2] and xdt:anyAtomicType, xdt:untyped, xdt:untypedAtomic, xdt:dayTimeDuration, and
xdt:yearMonthDuration], defined in 2.6 Types.
A type is represented in the data model by an expanded-QName.
[Definition: An expanded-QName is a pair of values consisting of a possibly empty namespace URI and a local name. They belong to the value space of the XML Schema type xs:QName. References to xs:QName in this document always mean the value space, i.e. a namespace URI, local name pair (and not the lexical space referring to constructs of the form
“prefix:local-name”).]
[Definition: Implementation-defined indicates an aspect that may differ between implementations, but must be specified by the implementor for each particular implementation.]
[Definition: Implementation-dependent indicates an aspect that may differ between implementations, is not specified by this or any W3C specification, and is not required to be specified by the implementor for any particular implementation.]
In all cases where this specification leaves the behavior implementation-defined or implementation-dependent, the implementation has the option of providing mechanisms that allow the user to influence the behavior.
This document normatively defines the XQuery 1.0 and XPath 2.0 Data Model. In this document, examples and material labeled as "Note" are provided for explanatory purposes and are not normative.
In addition to prose, this specification defines a set of accessor functions to explain the data model. The accessors are shown with the prefix dm:. This prefix is always shown in italics to emphasize that these functions are abstract; they exist to explain the interface between the data model and specifications that rely on the data model: they are not accessible directly from the host language.
Several prefixes are used throughout this document for notational convenience. The following bindings are assumed.
xs: bound to http://www.w3.org/2001/XMLSchema
xsi: bound to http://www.w3.org/2001/XMLSchema-instance
xdt: bound to http://www.w3.org/2004/10/xpath-datatypes
fn: bound to http://www.w3.org/2004/10/xpath-functions
In practice, any prefix that is bound to the appropriate URI may be used.
The signature of accessor functions is shown using the same style as [Functions and Operators], described in Section 1.3 Function Signatures and DescriptionsFO.
This document relies on the [Infoset] and PSVI. Information items and properties are indicated by the styles information item and [infoset property], respectively.
Some aspects of type assignment rely on the ability to access properties of the schema components. Such properties are indicated by the style {component property}. Note that this does not mean a lightweight schema processor cannot be used, it only means that the application must have some mechanism to access the necessary properties.
Each node has a unique identity. Every node in an instance of the data model is unique: identical to itself, and not identical to any other node. (Atomic values do not have identity; every instance of the value “5” as an integer is identical to every other instance of the value “5” as an integer.)
Note: The concept of node identity should not be confused with the concept of a unique ID, which is a unique name assigned to an element by the author to represent references using ID/IDREF correlation.
[Definition: A document order is defined among all the nodes accessible during a given query or transformation. Document order is a total ordering, although the relative order of some nodes is implementation-dependent. Informally, document order is the order in which nodes appear in the XML serialization of a document.] [Definition: Document order is stable, which means that the relative order of two nodes will not change during the processing of a given query or transformation, even if this order is implementation-dependent.]
Within a tree, document order satisfies the following constraints:
The root node is the first node.
Every node occurs before all of its children and descendants.
Namespace Nodes immediately follow the Element Node with which they are associated. The relative order of Namespace Nodes is stable but implementation-dependent.
Attribute Nodes immediately follow the Namespace Nodes of the element with which they are associated. If there are no Namespace Nodes associated with a given element, then the Attribute Nodes associated with that element immediately follow the element. The relative order of Attribute Nodes is stable but implementation-dependent.
The relative order of siblings is the order in which they occur in the children property of their parent node.
Children and descendants occur before following siblings.
The relative order of nodes in distinct trees is stable but implementation-dependent, subject to the following constraint: If any node in a given tree, T1, occurs before any node in a different tree, T2, then all nodes in T1 are before all nodes in T2.
An important characteristic of the data model is that there is no distinction between an item (a node or an atomic value) and a singleton sequence containing that item. An item is equivalent to a singleton sequence containing that item and vice versa.
A sequence may contain nodes, atomic values, or any mixture of nodes and atomic values. When a node is added to a sequence its identity remains the same. Consequently a node may occur in more than one sequence and a sequence may contain duplicate items.
Sequences never contain other sequences; if sequences are combined, the result is always a “flattened” sequence. In other words, appending “(d e)” to “(a b c)” produces a sequence of length 5: “(a b c d e)”. It does not produce a sequence of length 4: “(a b c (d e))”, such a nested sequence never occurs.
Note: Sequences replace node-sets from XPath 1.0. In XPath 1.0, node-sets do not contain duplicates. In generalizing node-sets to sequences in XPath 2.0, duplicate removal is provided by functions on node sequences.
The data model supports strongly typed languages such as [XPath 2.0] and [XQuery] that have a type system based on [Schema Part 1]. The type system is formally defined in [Formal Semantics].
Every item in the data model has both a value and a type. In addition to nodes, the data model can represent atomic values like the number 5 or the string “Hello World.” For each of these atomic values, the data model contains both the value of the item (such as 5 or “Hello World”) and its type name (such as xs:integer or xs:string).
The data model uses expanded-QNames to represent the names of schema types, which include the built-in types defined by [Schema Part 2], five additional types defined by this specification, and may include other user- or implementation-defined types.
For XML Schema types, the namespace name of the expanded-QName is the [target namespace] property of the type definition, and its local name is the [name] property of the type definition.
The data model relies on the fact that an expanded-QName uniquely identifies every named type. (Although it is possible for different schemas to define different types with the same expanded-QName, at most one of them can be used in any given validation episode.)
For anonymous types, the processor must construct an anonymous type name that is distinct from the name of every named type and the name of every other anonymous type. [Definition: An anonymous type name is an implementation defined, unique type name provided by the processor for every anonymous type declared in the schemas
available in the static context.] Anonymous type names must be globally unique across all anonymous types that are accessible to the processor. In the formalism of this specification, the anonymous type names are assumed to be xs:QNames, but in practice implementations are not required to use xs:QNames to represent the implementation-defined names of anonymous types.
The scope over which the names of anonymous types must be meaningful and distinct depends on the processing context. In XSLT, it is the duration of an entire transformation. In XQuery, it is the duration of the evaluation of a top-level expression, i.e. an expression not contained in any other expression.
The data model associates schema type information with Element Nodes, Attribute Nodes and atomic values. The item is guaranteed to be an instance of that kind of item with the given schema type.
The data model does not represent element or attribute declaration schema components, but it supports various type-related operations. The semantics of other operations, for example, checking if a particular instance of an Element Node has a given schema type is defined in [Formal Semantics].
In addition to the 19 types defined in Section 3.2 Primitive datatypesXS2 of [Schema Part 2], the data model defines five additional types: xdt:anyAtomicType, xdt:untyped, xdt:untypedAtomic, xdt:dayTimeDuration, and xdt:yearMonthDuration:
xdt:anyAtomicTypeThe abstract datatype xdt:anyAtomicType is a child of xs:anySimpleType and is the base type for all the primitive atomic types described in [Schema Part 2]. This datatype cannot be used in [Schema Part 1] type declarations, nor can it be used as a base for user-defined atomic types. It can be used, as discussed in Section 3.12 Expressions on
SequenceTypesXQ, to define a required type (for example in a function signature) to indicate that any of the primitive atomic types or xdt:untypedAtomic is acceptable.
xdt:untypedThe datatype xdt:untyped is a child of xs:anyType and serves as a special type annotation to indicate types that have not been validated by a XML Schema or a DTD. This type cannot be used in [Schema Part 1] type declarations, nor can it be used as a base for user-defined types. It can be used, as discussed in Section 3.12 Expressions on SequenceTypesXQ, to define a required type (for example in a function signature) to indicate that only an untyped value is acceptable.
xdt:untypedAtomicThe datatype xdt:untypedAtomic is a child of xdt:anyAtomicType and serves as a special type annotation to indicate atomic values that have not been validated by a XML Schema or a DTD or have received an instance type annotation of xs:anySimpleType in the PSVI. This datatype cannot be used in [Schema Part 1] type declarations, nor can it be used as a base for user-defined atomic types. It can be used, as discussed in Section 3.12 Expressions on SequenceTypesXQ, to define a required type (for example in a function signature) to indicate that only an untyped atomic value is acceptable.
xdt:dayTimeDurationThe type xdt:dayTimeDuration is derived from xs:duration by restricting its lexical representation to contain only the days, hours, minutes and seconds components. The value space of xdt:dayTimeDuration is the set of fractional second values. The components of xdt:dayTimeDuration correspond to the day, hour, minute and second components defined in Section 5.5.3.2 of [ISO 8601], respectively. xdt:dayTimeDuration is
derived from xs:duration as follows:
<xs:simpleType name='dayTimeDuration'>
<xs:restriction base='xs:duration'>
<xs:pattern value="[\-]?P([0-9]+D(T([0-9]+(H([0-9]+(M([0-9]+(\.[0-9]*)?S
|\.[0-9]+S)?|(\.[0-9]*)?S)|(\.[0-9]*)?S)?|M([0-9]+
(\.[0-9]*)?S|\.[0-9]+S)?|(\.[0-9]*)?S)|\.[0-9]+S))?
|T([0-9]+(H([0-9]+(M([0-9]+(\.[0-9]*)?S|\.[0-9]+S)?
|(\.[0-9]*)?S)|(\.[0-9]*)?S)?|M([0-9]+(\.[0-9]*)?S|\.[0-9]+S)?
|(\.[0-9]*)?S)|\.[0-9]+S))"/>
</xs:restriction>
</xs:simpleType>
To make the long pattern easier to read, it has been formatted on six lines using additional new line and space characters in the pattern string. These additional characters should not be interpreted as part of the pattern.
xdt:yearMonthDurationThe type xdt:yearMonthDuration is derived from xs:duration by restricting its lexical representation to contain only the year and month components. The value space of xdt:yearMonthDuration is the set of xs:integer month values. The year and month components of xdt:yearMonthDuration correspond to the Gregorian year and month components defined in section 5.5.3.2 of [ISO 8601], respectively.
The type xdt:yearMonthDuration is derived from xs:duration as follows:
<xs:simpleType name='yearMonthDuration'>
<xs:restriction base='xs:duration'>
<xs:pattern value="[\-]?P[0-9]+(Y([0-9]+M)?|M)"/>
</xs:restriction>
</xs:simpleType>
The diagram below shows how the nodes, primitive simple types, and user defined types fit together into a hierarchy.
The xs:IDREFS, xs:NMTOKENS, xs:ENTITIES and user-defined list and union types are special types in that these types are lists or unions rather than true subtypes.

An atomic value can be constructed from a lexical representation. Given a string and an atomic type, the atomic value is constructed in such a way as to be consistent with validation. If the string does not represent a valid value of the type, an error is raised. When xdt:untypedAtomic is specified as the type, no validation takes place. The details of the construction are described in Section 5 Constructor
FunctionsFO and the related Section 17 CastingFO section of [Functions and Operators].
A string value can be constructed from an atomic value. Such a value is constructed by converting the atomic value to its string representation as described in Section 17 CastingFO. Using the canonical lexical representation for atomic values may not always be compatible with XPath 1.0. These and other backwards incompatibilities are described in Section H Backwards Compatibility with XPath 1.0 (Non-Normative)XP.
This section describes the constraints on instances of the data model.
The data model supports well-formed XML documents conforming to [Namespaces in XML] or [Namespaces in XML 1.1]. Documents that are not well-formed are, by definition, not XML. XML documents that do not conform to [Namespaces in XML] or [Namespaces in XML 1.1] are not supported (nor are they supported by [Infoset]).
In other words, the data model supports the following classes of XML documents:
Well-formed documents conforming to [Namespaces in XML] or [Namespaces in XML 1.1].
DTD-valid documents conforming to [Namespaces in XML] or [Namespaces in XML 1.1], and
W3C XML Schema-validated documents.
This document describes how to construct an instance of the data model from an [Infoset] or a Post Schema Validation Infoset (PSVI), the augmented infoset produced by an XML Schema validation episode.
An instance of the data model can also be constructed directly through application APIs, or from non-XML sources such as relational tables in a database.
The data model supports some kinds of values that are not supported by [Infoset]. Examples of these are document fragments and sequences of Document Nodes. The data model also supports values that are not nodes. Examples of these are sequences of atomic values, or sequences mixing nodes and atomic values. These are necessary to be able to represent the results of intermediate expressions in the data model during expression processing.
Although this document describes construction of an instance of the data model in terms of infoset properties, an infoset is not an absolutely necessary precondition for building an instance of the data model.
There are no constraints on how an instance of the data model may be constructed directly, save that the resulting instance must satisfy all of the constraints described in this document.
An instance of the data model can be constructed from an [Infoset] that satisfies the following general constraints:
All general and external parsed entities must be fully expanded. The Infoset must not contain any unexpanded entity reference information items.
The infoset must provide all of the properties identified as "required" in this document. The properties identified as "optional" may be used, if they are present. All other properties are ignored.
An instance of the data model constructed from an information set must be consistent with the description provided for each node kind.
An instance of the data model can be constructed from a PSVI, whose element and attribute information items have been strictly assessed, laxly assessed, or have not been assessed. Constructing an instance of the data model from a PSVI must be consistent with the description provided in this section and with the description provided for each node kind.
Data model construction requires that the PSVI provide unique names for all anonymous schema types.
Note: [Schema Part 1] does not require all schema processors to provide unique names for anonymous schema types. In order to build an instance of the data model from a PSVI produced by a processor that does not provide the names, some post-processing will be required in order to assure that they are all uniquely identified before construction begins.
[Definition: An incompletely validated document is an XML document that has a corresponding schema but whose schema-validity assessment has resulted in one or more element or attribute information items being assigned values other than 'valid' for the [validity] property in the PSVI.]
The data model supports incompletely validated documents. Elements and attributes that are not valid are treated as having unknown schema types.
The most significant difference between Infoset construction and PSVI construction occurs in the area of schema type assignment. Other differences can also arise from schema processing: default attribute and element values may be provided, white space normalization of element content may occur, and the user-supplied lexical form of elements and attributes with atomic schema types may be lost.
A PSVI element or attribute information item may have a [validity] property. The [validity] property may be "valid", "invalid", or "notKnown" and reflects the outcome of schema-validity assessment. In the data model, precise schema type information is exposed for Element and Attribute Nodes that are "valid". Nodes that are not "valid" are treated as if they were simply well-formed XML and only very general schema type information is associated with them.
The precise definition of the schema type of an element or attribute information item depends on the properties of the PSVI. In the PSVI, [Schema Part 1] only guarantees the existence of either the [type definition] property, or the [type definition namespace], [type definition name] and [type definition anonymous] properties. If the type definition refers to a union type, there are further properties defined, that refer to the type definition which actually validated the item's normalized value. These properties are not used to determine the schema type of the node.
If the [validity] and [validation attempted] properties exist and have the values "valid" and "full", respectively, the schema type of an element or attribute information item is represented by an expanded-QName whose namespace and local name correspond to the first applicable items in the following list:
If the [type definition] property exists:
If the {name} property is not absent, the {target namespace} and {name} properties of the [type definition] property;
Otherwise, the namespace and local name of the appropriate anonymous type name.
If [type definition anonymous] exists:
If it is false: the [type definition namespace] and the [type definition name] properties;
Otherwise, the namespace and local name of the appropriate anonymous type name.
If the [validity] property does not exist or is not "valid", or the [validition attempted] property does not exist or is not "full", the schema type of an element is xdt:untyped and the type of an attribute is xdt:untypedAtomic.
The typed value of Attribute Nodes and some Element Nodes is a sequence of atomic values. (Elements that have a complex type with element-only or mixed content do not contain atomic values; such nodes have no typed value and this section does not apply to them.) The types of the items in the typed value of a node may not be the same as the type of the node itself. This section describes how the typed value of a node is derived from the properties of an information item in a PSVI.
The types of the items in the typed value of a node are determined by a recursive process called typed value determination. This process begins with T, the schema type of the node itself, as represented in the PSVI. The type T has a variety, which is either atomic, union, or list. The typed value determination process is defined as follows:
If the {variety} of T is atomic,
If T is xdt:untyped, the typed value is an instance of xdt:untypedAtomic.
Otherwise, the typed value is an instance of T.
If the {variety} of T is union, then the type of the typed value is the determined by the type definition that actually validated the content of the node, as follows:
If [member type definition] exists: If the {name} property exists, the {target namespace} and {name} properties of the [member type definition]; otherwise, the appropriate anonymous type name.
If [member type definition anonymous] exists: If it is false, the [member type definition namespace] and [member type definition name] properties; otherwise, the appropriate anonymous type name.
The resulting type is substituted for T, and the typed value determination process is invoked recursively.
If the {variety} of T is list, the [schema normalized value] of the node is considered to be a space-separated list of lexical forms, each of which has its own type. For each of these lexical forms, the type of the corresponding item is found in {item type definition}. This type is then substituted for T, and the typed value determination process is invoked recursively for each member of the list.
The typed value determination process is guaranteed to result in a sequence of atomic values, each having a well-defined atomic type. This sequence of atomic values, in turn, determines the string-value and typed-value properties of the node in the data model. However, implementations are allowed some flexibility in how these properties are stored. An implementation may choose to store the string value only and derive the typed value from it, or to store the typed value only and derive the string value from it, or to store both the string value and the typed value.
In order to permit these various implementation strategies, some variations in the string value of a node are defined as insignificant. Implementations that store only the typed value of a node are permitted to return a string value that is different from the original lexical form of the node content. For example, consider the following element:
<offset xsi:type="xs:integer">0030</offset>
Assuming that the node is valid, it has a typed value of 30 as an xs:integer. An implementation may return either "30" or "0030" as the string value of the node. Any string that is a valid lexical representation of the typed value is acceptable. In this specification, we express this rule by saying that the relationship between the string value of a node and its typed value must be "consistent with schema validation."
Creating a subtype by restriction generally reduces the value space of the original schema type. For example, expressing a hat size as a restriction of decimal with a minimum value of 6.5 and maximum value of 8.0 creates a schema type whose legal values are only those in the range 6.5 to 8.0.
The pattern facet is different because it restricts the lexical space of the schema type, not its value space. Expressing a three-digit number as a restriction of integer with the pattern facet “[0-9]{3}” creates a schema type whose legal values are only those with a lexical form consisting of three digits.
The pattern facet is not reversible in practice; given an arbitrary pattern, there’s no practical way to determine how the lexical form of a typed value must be constructed so that the result will satisfy that pattern.
As a consequence, pattern facets are not respected when mapping to an Infoset or during serialization and values in the data model that were originally valid with respect to a schema that contains pattern-based restrictions may not be valid after serialization.
xsi:nil on Element Nodes[Schema Part 2] introduced a mechanism for signaling that an element should be accepted as valid when it has no content despite a content type which does not require or even necessarily allow empty content. That mechanism is the xsi:nil attribute.
The data model exposes this special semantic in the nilled property. (It also exposes the attribute, irrespective of whether or not schema processing has been performed.)
If the [validity] property exists on an information item and is "valid" then if the [nil] property exists and is true, then the nilled property is "true". In all other cases, including all cases where schema validity assessment was not attempted or did not succeed, the nilled property is "false".
The date and time types require special attention. The following sections apply to xs:dateTime, xs:date, and xs:time types and types derived from them.
xs:dateTime, xs:date, and xs:time Values in the Data Model[Schema Part 2] permits xs:dateTime, xs:date, and xs:time values both with and without timezones and therefore only specifies a partial ordering among date and time values. In the data model, it is necessary to preserve timezone information.
In order to achieve this goal, xs:dateTime, xs:date, and xs:time values must be stored with care. If the lexical representation of the value includes a timezone, it is converted to UTC as defined by [Schema Part 2] and the timezone in the lexical representation is converted to a xdt:dayTimeDuration value (as an offset from UTC). Implementations must keep track of both these values for each
xs:dateTime, xs:date, and xs:time stored.
Lexical representations that do not have a timezone are assumed to be in UTC for the purposes of normalization only. An empty sequence is used for their timezone.
Thus, for the purpose of validation, "2003-01-02T11:30:00-05:00" is converted to "2003-01-02T16:30:00Z", but in the data model it must be stored as as "(2003-01-02T16:30:00Z, -PT5H0M)". The value "2003-01-16T16:30:00" is stored as "(2003-01-16T16:30:00Z, ())" because it has no timezone.
xs:dateTime, xs:date, and xs:time ValuesFor xs:dateTime, xs:date and xs:time, the typed value is the atomic value that is determined from its stored form as follows:
If the timezone component is not the empty sequence (the timezone was specified), then the value contains the time component, normalized to the timezone specified by the timezone component, as well as the timezone component. The stored values "(2003-01-02T16:30:00Z, -PT5H0M)" produce the value "2003-01-02T11:30:00-05:00".
If the timezone component is the empty sequence (the timezone was not specified), then the time component without any indication of timezone. The stored values "(2003-01-02T16:30:00Z, ())" produce the value "2003-01-02T16:30:00".
The QName and NOTATION data types require special attention. The following sections apply to xs:QName, xs:NOTATION, and types derived from them. These types are referred to collectively as “qualified names”.
As defined in XML Schema, the lexical space for qualified names includes a local name and an optional namespace prefix. The value space for qualified names contains a local name and an optional namespace URI. Therefore, it is not possible to derive a lexical value from the typed value, or vice versa, without access to some context that defines the namespace bindings.
When qualified exist as values of nodes in a well-formed document, it is always possible to determine such a namespace context. However, the data model also allows qualified names to exist as freestanding atomic values, or as the name or value of a parentless attribute node, and in these cases no namespace context is available.
In this Data Model, therefore, the value space for qualified names contains a local-name, and optional namespace URI, and an optional prefix. The prefix is used only when producing a lexical representation of the value, that is, when casting the value to a string. The prefix plays no part in other operations involving qualified names: in particular, two qualified names are equal if their local names and namespace URIs match, regardless whether they have the same prefix.
The following consistency constraints apply:
If the namespace URI of a qualified name is absent, then the prefix must also be absent.
For every element node whose name has a prefix, the prefix must be one that is bound to the namespace URI of the element name by one of the namespace nodes of the element.
For every element node whose name has no prefix, the element must have a namespace node that binds the empty prefix to the namespace URI of the element name, or must have no namespace node that binds the empty prefix in the case where the name of the element has no namespace URI.
For every attribute node whose name has a prefix, the attribute node must either be parentless, or the prefix must be one that is bound to the namespace URI of the attribute name by one of the namespace nodes of the parent element.
For every qualified name that contains a prefix and that is included in the typed value of an element node, or of an attribute node that has an element node as its parent, the prefix must be one that is bound to the namespace URI of the qualified name by one of the namespace nodes of that element.
For every qualified name that contains a namespace URI and no prefix, and that is included in the typed value of an element node, or of an attribute node that has an element node as its parent, that element node must have a namespace node that binds the empty prefix to that namespace URI.
For every qualified name that contains neither a namespace URI nor a prefix, and that is included in the typed value of an element node, or of an attribute node that has an element node as its parent, that element node must have no namespace node that binds the empty prefix.
This specification describes how to map each kind of node to the corresponding information item. This mapping produces an Infoset; it does not and cannot produce a PSVI. Validation must be used to obtain a PSVI for a (portion of a) data model instance.
An Infoset can also be constructed by serializing an instance of the data model and parsing it. Serialization is governed by [Serialization].
A set of accessors is defined nodes in the data model. Some accessors return a constant empty sequence on certain node kinds. The dm:unparsed-entity-system-id, dm:unparsed-entity-public-id, and dm:document-uri accessors, which are only available on Document Nodes, are not included in this summary.
In order for processors to be able to operate on instances of the data model, the model must expose the properties of the items it contains. The data model does this by defining a family of accessor functions. These are not functions in the literal sense; they are not available for users or applications to call directly. Rather they are descriptions of the information that an implementation of the data model must expose to applications. Functions and operators available to end-users are described in [Functions and Operators].
Some typed values in the data model are undefined. Attempting to access an undefined property always raises an error.
base-uri Accessordm:base-uri($n as node()) as xs:anyURI?The dm:base-uri accessor returns the base URI of a node as a sequence containing zero or one URI reference. For more information about base URIs, see [XML Base].
It is defined on all seven node kinds.
node-kind Accessordm:node-kind($n as node()) as xs:stringThe dm:node-kind accessor returns a string identifying the kind of node. It will be one of the following, depending on the kind of node: “document”, “element”, “attribute”, “processing-instruction”, “comment”, or “text”.
It is defined on all seven node kinds.
node-name Accessordm:node-name($n as node()) as xs:QName?The dm:node-name accessor returns the name of the node as a sequence of zero or one xs:QNames. Note that the QName value includes an optional prefix as described in 3.3.4 QNames and NOTATIONS.
It is defined on all seven node kinds.
parent Accessordm:parent($n as node()) as node()?The dm:parent accessor returns the parent of a node as a sequence containing zero or one nodes.
It is defined on all seven node kinds.
string-value Accessordm:string-value($n as node()) as xs:stringThe dm:string-value accessor returns the string value of a node.
It is defined on all seven node kinds.
typed-value Accessordm:typed-value($n as node()) as xdt:anyAtomicType*The dm:typed-value accessor returns the typed-value of the node as a sequence of zero or more atomic values.
It is defined on all seven node kinds.
type-name Accessordm:type-name($n as node()) as xs:QName?The dm:type-name accessor returns the name of the schema type of a node as a sequence of zero or one xs:QNames.
It is defined on all seven node kinds.
children Accessordm:children($n as node()) as node()*The dm:children accessor returns the children of a node as a sequence containing zero or more nodes.
It is defined on all seven node kinds.
attributes Accessordm:attributes($n as node()) as attribute()*The dm:attributes accessor returns the attributes of a node as a sequence containing zero or more Attribute Nodes. The order of Attribute Nodes is stable but implementation dependent.
It is defined on all seven node kinds.
namespace-nodes Accessordm:namespace-nodes($n as node()) as node()*The dm:namespace-nodes accessor returns the dynamic, in-scope namespaces associated with a node as a sequence containing zero or more Namespace Nodes. The order of Namespace Nodes is stable but implementation dependent.
It is defined on all seven node kinds.
Note: this accessor and the namespace-bindings accessor provide two views of the same information. Implementations that do not need to expose Namespace Nodes might choose not to implement this accessor.
namespace-bindings Accessordm:namespaces-bindings($node as node()) as xs:string*The dm:namespace-bindings accessor returns returns the dynamic, in-scope namespaces associated with a node as a set of prefix/URI pairs. In the formalism of this specification, these pairs are represented as a list of strings where each odd-numbered list item is the prefix and the following even-numbered item is the URI. In practice, implemenations may choose a more efficient return type.
The prefix for the default namespace is "".
The dm:namespace-bindings accessor is defined on all seven node kinds.
Note: this accessor and the namespace-nodes accessor provide two views of the same information.
nilled Accessordm:nilled($n as node()) as xs:boolean?The dm:nilled accessor returns true if the node is "nilled", see 3.3.2 Mapping xsi:nil on Element Nodes.
It is defined on all seven node kinds.
is-id Accessordm:is-id($node as element-node()) as xs:booleanThe dm:is-id accessor returns true if the node is an XML ID.
is-idrefs Accessordm:is-idrefs($node as element-node()) as xs:booleanThe dm:is-idrefs accessor returns true if the node is an XML IDREF or IDREFS.
[Definition: There are seven kinds of Nodes in the data model: document, element, attribute, text, namespace, processing instruction, and comment.] Each kind of node is described in the following sections.
All nodes must satisfy the following general constraints:
Every node must have a unique identity, distinct from all other nodes.
The children property of a node must not contain two consecutive Text Nodes.
The children property of a node must not contain any empty Text Nodes.
The children and attributes properties of a node must not contain two nodes with the same identity.
Document Nodes encapsulate XML documents. Documents have the following properties:
base-uri, possibly empty.
children, possibly empty.
unparsed-entities, possibly empty.
document-uri, possibly empty.
string-value
typed-value
Document Nodes must satisfy the following constraints.
The children must consist exclusively of Element, Processing Instruction, Comment, and Text Nodes if it is not empty. Attribute, namespace, and Document Nodes can never appear as children
If a node N is among the children of a Document Node D, then the parent of N must be D.
If a node N has a parent Document Node D, then N must be among the children of D.
In the [Infoset], a document information item must have at least one child, its children must consist exclusively of element information items, processing instruction information items and comment information items, and exactly one of the children must be an element information item. This data model is more permissive: a Document Node may be empty, it may have more than one Element Node as a child, and it also permits Text Nodes as children.
Implementations that support DTD processing and access to the unparsed entity accessors use the unparsed-entities property to associate information about an unordered collection of unparsed entities with a Document Node. This property is accessed indirectly through the dm:unparsed-entity-system-id and dm:unparsed-entity-public-id functions.
Returns the value of the base-uri property if it exists and is not empty, otherwise returns ().
Returns “document”.
Returns ().
Returns ()
Returns the value of the string-value property.
Returns the value of the typed-value property.
Returns ().
Returns the value of the children property.
Returns ()
Returns ()
Returns ()
Returns ()
Three additional accessors are defined on Document Nodes:
dm:document-uri($node as document-node()) as xs:string?The dm:document-uri accessor returns the absolute URI of the resource from which the Document Node was constructed, if the absolute URI is available. If there is no URI available, or if it cannot be made absolute when the Document Node is constructed, the empty sequence is returned.
For example, if a collection of documents is returned by the fn:collection function, the dm:document-uri may serve to distinguish between them even if each has the same dm:base-uri.
dm:unparsed-entity-system-id( |
$node |
as document-node(), |
$entityname |
as xs:string) as xs:string? |
The dm:unparsed-entity-system-id accessor returns the system identifier of an unparsed external entity declared in the specified document. If no entity with the name specified in $entityname exists, or if the entity is not an external unparsed entity, the empty sequence is returned.
dm:unparsed-entity-public-id( |
$node |
as document-node(), |
$entityname |
as xs:string) as xs:string? |
The dm:unparsed-entity-public-id accessor returns the public identifier of an unparsed external entity declared in the specified document. If no entity with the name specified in $entityname exists, or if the entity is not an external unparsed entity, or if the entity has no public identifier, the empty sequence is returned.
The document information item is required. A Document Node is constructed for each document information item.
The following infoset properties are required: [children] and [base URI].
The following infoset properties are optional: [unparsed entities].
Document Node properties are derived from the infoset as follows:
The value of the [base URI] property.
The sequence of nodes constructed from the information items found in the [children] property.
For each element, processing instruction, and comment found in the [children] property, a corresponding Element, Processing Instruction, or Comment Node is constructed and that sequence of nodes is used as the value of the children property.
If present among the [children], the document type declaration information item is ignored.
If the [unparsed entities] property is present and is not the empty set, the values of the unparsed entity information items must be used to support the dm:unparsed-entity-system-id and dm:unparsed-entity-public-id accessors.
The internal structure of the values of the unparsed-entities property is implementation defined.
The concatenation of the string-values of all its Text Node descendants in document order. If the document has no such descendants, "".
The dm:string-value of the node as an xdt:untypedAtomic value.
The document-uri property holds the absolute URI for the resource from which the document node was constructed, if one is available and can be made absolute. For example, if a collection of documents is returned by the fn:collection function, the document-uri property may serve to distinguish between them even though each has the same base-uri property.
If the document-uri is not (), then the following constraint must hold: the node returned by evaluating fn:doc() with the document-uri as its argument must return the document node that provided the value of the document-uri property.
In other words, for any Document Node $arg, either fn:document-uri($arg) must return the empty sequence or fn:doc(fn:document-uri($arg)) must return $arg.
Construction from a PSVI is identical to construction from the Infoset.
A Document Node maps to a document information item. The mapping fails and produces no value if the Document Node contains Text Node children that do not consist entirely of white space or if the Document Node contains more than one Element Node child.
The following properties are specified by this mapping:
A list of information items obtained by processing each of the dm:children in order and mapping each to the appropriate information item(s).
The element information item that is among the [children].
An unordered set of unparsed entity information items constructed from the unparsed-entities.
Each unparsed entity maps to an unparsed entity information item. The following properties are specified by this mapping:
The name of the entity.
The system identifier of the entity.
The public identifier of the entity.
The base URI of the entity in which the declaration occurred.
The following properties of the unparsed entity information item have no value: [notation name], [notation].
The following properties of the document information item have no value: [notations] [character encoding scheme] [version] [all declarations processed].
Element Nodes encapsulate XML elements. Elements have the following properties:
base-uri, possibly empty.
node-name
parent, possibly empty
type-name
children, possibly empty
attributes, possibly empty
namespaces, possibly empty
nilled
string-value
typed-value
is-id
is-idrefs
Element Nodes must satisfy the following constraints.
The children must consist exclusively of Element, Processing Instruction, Comment, and Text Nodes if it is not empty. Attribute, Namespace, and Document Nodes can never appear as children
The Attribute Nodes of an element must have distinct xs:QNames.
If a node N is among the children of an element E, then the parent of N must be E.
Exclusive of Attribute and Namespace Nodes, if a node N has a parent element E, then N must be among the children of E. (Attribute and Namespace Nodes have a parent, but they do not appear among the children of their parent.)
The data model permits Element Nodes without parents (to represent partial results during expression processing, for example). Such Element Nodes must not appear among the dm.prop.children; of any other node.
If an Attribute Node A has a parent element E, then A must be among the attributes of E.
The data model permits Attribute Nodes without parents. Such Attribute Nodes must not appear among the attributes of any Element Node.
If a Namespace Node N has a parent element E, then N must be among the namespaces of E.
The data model permits Namespace Nodes without parents. Such Namespace Nodes must not appear among the namespaces of any Element Node. This constraint is irrelevant for implementations that do not support Namespace Nodes.
If the dm:type-name of an Element Node is xdt:untyped, then the dm:type-name of all its descendant elements must also be xdt:untyped and the dm:type-name of all its Attribute Nodes must be
xdt:untypedAtomic.
If the dm:type-name of an Element Node is xdt:untyped, then the nilled property must be false.
If the nilled property is true, then the children property must not contain Element Nodes or Text Nodes.
For every expanded QName that appears in the dm:node-name of the element, the dm:node-name of any Attribute Node among the attributes of the element, or in any value of type xs:QName or xs:NOTATION (or any type derived from those types) that
appears in the typed-value of the element or the typed-value of any of its attributes, if the expanded QName has a non-empty URI, then there must be a prefix binding for this URI among the namespaces of this Element Node.
If any of the expanded QNames has an empty URI, then there must not be any binding among the namespaces of this Element Node which binds the empty prefix to a URI.
Every element must include a Namespace Node and/or namespace binding for the prefix xml bound to the URI http://www.w3.org/XML/1998/namespace and there must be no other prefix bound to that URI.
Returns the value of the base-uri property if it exists and is not empty. Otherwise, if the element has a parent, returns the value of the dm:base-uri of its parent; otherwise, returns ().
Returns “element”.
Returns the value of the node-name property.
Returns the value of the parent property.
Returns the value of the string-value property.
Returns the value of the typed-value property.
Returns the value of the type-name property.
Returns the value of the children property.
Returns the value of the attributes property. The order of Attribute Nodes is stable but implementation dependent.
Returns the value of the namespaces property as a sequence of Namespace Nodes. The order of Namespace Nodes is stable but implementation dependent.
Returns the value of the namespaces property as a set of prefix/URI pairs.
Returns the value of the nilled property.
Returns the value of the is-id property.
Returns the value of the is-idrefs property.
The element information items are required. An Element Node is constructed for each element information item.
The following infoset properties are required: [namespace name], [local name], [children], [attributes], [in-scope namespaces], [base URI], and [parent].
Element Node properties are derived from the infoset as follows:
The value of the [base URI] property.
An xs:QName constructed from the [local name] property and the [namespace name] property
The node that corresponds to the value of the [parent] property.
All Element Nodes constructed from an infoset have the type xdt:untyped.
The sequence of nodes constructed from the information items found in the [children] property.
For each element, processing instruction, comment, and maximal sequence of adjacent character information items found in the [children] property, a corresponding Element, Processing Instruction, Comment, or Text Node is constructed and that sequence of nodes is used as the value of the children property.
Because the data model requires that all general entities be expanded, there will never be unexpanded entity reference information item children.
A set of Attribute Nodes constructed from the attribute information items appearing in the [attributes] property. This includes all of the "special" attributes (xml:lang, xml:space, xsi:type, etc.) but does not include namespace declarations (because they are not attributes).
Default and fixed attributes provided by both DTD and XML Schema processing are added to the [attributes] and are therefore included in the data model attributes’s of an element.
A set of Namespace Nodes constructed from the namespace information items appearing in the [in-scope namespaces] property.
Implementations may ignore namespace information items for namespaces which do not appear in the expanded QName of the element name or the names of any of its attribute information items. This can arise when QNames are used in content.
Note: implementations that do not support Namespace Nodes may simply preserve the relevant bindings in this property.
All Element Nodes constructed from an infoset have a nilled property of "false".
The string-value is constructed from the [character information item] [children] of the element and all its descendants. The precise rules for selecting significant [character information item]s and constructing characters from them is described in 6.7.3 Construction from an Infoset of 6.7 Text Nodes.
This process is equivalent to concatenating the dm:string-values of all of the Text Node descendants of the resulting Element Node.
If the document has no such descendants, the string-value is the empty string.
The string-value as an xdt:untypedAtomic.
All Element Nodes constructed from an infoset have a is-id property of "false".
All Element Nodes constructed from an infoset have a is-idrefs property of "false".
The following Element Node properties are affected by PSVI properties.
If this element, or any of its ancestors, has the type-name xdt:untyped, this element (and all its attributes) must be xdt:untyped. Otherwise,
If the [validity] property exists and is “valid”, the type name is determined as described in 3.3.1 Mapping PSVI Additions to Type Names
Otherwise, xdt:untyped.
The sequence of nodes constructed from the information items found in the [children] property.
For each element, processing instruction, comment, and maximal sequence of adjacent character information items found in the [children] property, a corresponding Element, Processing Instruction, Comment, or Text Node is constructed and that sequence of nodes is used as the value of the children property.
For elements with schema simple types, or complex types with simple content, if the [schema normalized value] PSVI property exists, the processor may use a sequence of nodes containing the Processing Instruction and Comment Nodes corresponding to the processing instruction and comment information items found in the [children] property, plus an optional single Text Node whose string value is the [schema normalized value] for the children property. If the [schema normalized value] is the empty string, the Text Node must not be present, otherwise it must be present.
The relative order of Processing Instruction and Comment Nodes must be preserved, but the position of the Text Node, if it is present, among them is implementation defined.
Because the data model requires that all general entities be expanded, there will never be unexpanded entity reference information item children.
The nilled value, as calculated in 3.3.2 Mapping xsi:nil on Element Nodes.
The string-value is calculated as follows:
If the element is empty: its string value is the empty string, "".
If the element has a type of xdt:untyped, a complex type with element-only content, or a complex type with mixed content: its string-value is the concatenation of the string-values of all its Text Node descendants in document order.
If the element has a simple type or a complex type with simple content: its string-value is the [schema normalized value] of the node.
The typed-value is calculated as follows:
If the nilled property is true, its typed-value is ().
If the element is of type xdt:untyped, its typed-value is its dm:string-value as an xdt:untypedAtomic.
If the element is empty: its typed-value is the empty sequence, ().
If the element has a simple type or a complex type with simple content: its typed value is computed as described in 3.3.1.2 Typed Value Determination. The result is a sequence of zero or more atomic values derived from the string-value of the node and its type in a way that is consistent with XML Schema validation.
Note that in the case of dates and times, the timezone is preserved as described in 3.3.3 Dates and Times, and in the case of xs:QNames and xs:NOTATIONs, the prefix is preserved as described in 3.3.4 QNames and NOTATIONS.
If the element has a complex type with mixed content, its typed-value is its dm:string-value as an xdt:untypedAtomic.
Otherwise, the element must be a complex type with element-only content. The typed-value of such an element is undefined. Attempting to access this property with the dm:typed-value accessor always raises an error.
If the type-name is xs:ID, true, otherwise false.
If the type-name is xs:IDREF or xs:IDREFS, true, otherwise false.
All other properties have values that are consistent with construction from an infoset.
An Element Node maps to an element information item.
The following properties are specified by this mapping:
The namespace name of the value of dm:node-name.
The local part of the value of dm:node-name.
The prefix associated with the value of dm:node-name, if it is known, otherwise not known.
A list of information items obtained by processing each of the dm:children in order and mapping each to the appropriate information item(s).
A list of information items obtained by processing each of the dm:attributes and mapping each to the appropriate information item(s).
An unordered set of namespace information items constructed from the in-scope-namespaces.
Each in-scope namespace maps to a namespace information item. The following properties are specified by this mapping:
The prefix associated with the namespace.
The URI associated with the namespace.
The value of dm:base-uri.
If this node is the root of the infoset mapping operation, unknown.
If this node has a parent, the information item that corresponds to the node returned by dm:parent.
Otherwise no value.
The following property has no value: [namespace attributes].
Attribute Nodes represent XML attributes. Attributes have the following properties:
node-name
parent, possibly empty
type-name
string-value
typed-value
is-id
is-idrefs
Attribute Nodes must satisfy the following constraints.
If an Attribute Node A is among the attributes of an element E, then the parent of A must be E.
If a Attribute Node A has a parent element E, then A must be among the attributes of E.
The data model permits Attribute Nodes without parents (to represent partial results during expression processing, for example). Such attributes must not appear among the attributes of any Element Node.
For convenience, the Element Node that owns this attribute is called its "parent" even though an Attribute Node is not a "child" of its parent element.
If the attribute has a parent, returns the value of the dm:base-uri of its parent; otherwise it returns ().
Returns “attribute”.
Returns the value of the node-name property.
Returns the value of the parent property.
Returns the value of the string-value property.
Returns the value of the typed-value property.
Returns the value of the type-name property.
Returns ().
Returns ().
Returns ().
Returns ().
Returns ().
Returns the value of the is-id property.
Returns the value of the is-idrefs property.
Two additional accessors are defined on Attribute Nodes:
dm:is-id($node as attribute-node()) as xs:booleanThe dm:is-id accessor returns true if the attribute is an ID. This accessor is also defined on Element Nodes.
dm:is-idrefs($node as attribute-node()) as xs:booleanThe dm:is-idrefs accessor returns true if the attribute is an IDREF or IDREFS value. This accessor is also defined on Element Nodes.
The attribute information items are required. An Attribute Node is constructed for each attribute information item.
The following infoset properties are required: [namespace name], [local name], [normalized value], [attribute type], and [owner element].
Attribute Node properties are derived from the infoset as follows:
An xs:QName constructed from the [local name] property and the [namespace name] property
The [normalized value] property.
The Element Node that corresponds to the value of the [owner element] property.
The value xdt:untypedAtomic.
The [normalized value] of the attribute.
The attribute’s typed-value is its dm:string-value as an xdt:untypedAtomic.
If the [attribute type] property has the value ID, true, otherwise false.
If the [attribute type] property has the value IDREF or IDREFS, true, otherwise false.
The following Attribute Node properties are affected by PSVI properties.
The [schema normalized value] PSVI property if that exists.
Otherwise, the [normalized value] property.
If the [validity] property does not exist on this node or any of its ancestors, Infoset processing applies.
Note that this processing is only performed if neither the node nor any of its ancestors was schema validated. In particular, Infoset-only processing does not apply to subtrees that are "skip" validated in a document.
If the [validity] property exists and is "valid", type is assigned as described in 3.3.1 Mapping PSVI Additions to Type Names
Otherwise, xdt:untypedAtomic.
The typed-value is calculated as follows:
If the attribute is of type xdt:untypedAtomic: its typed-value is its dm:string-value as an xdt:untypedAtomic.
Otherwise: its typed-value is a sequence of zero or more atomic values derived from the string-value of the node and its type in a way that is consistent with XML Schema validation. The type of each atomic value is assigned as described in 3.3.1.2 Typed Value Determination.
If the type-name is xs:ID, true, otherwise false.
If the type-name is xs:IDREF or xs:IDREFS, true, otherwise false.
All other properties have values that are consistent with construction from an infoset.
Note: attributes from the XML Schema instance namespace, "http://www.w3.org/2001/XMLSchema-instance", (xsi:schemaLocation, xsi:type, etc.) appear as ordinary attributes in the data model.
An Attribute Node maps to an attribute information item.
The following properties are specified by this mapping:
The namespace name of the value of dm:node-name.
The local part of the value of dm:node-name.
The prefix associated with the value of dm:node-name, if it is known, otherwise not known.
The value of dm:string-value.
If this node is the root of the infoset mapping operation, unknown.
If this node has a parent, the information item that corresponds to the node returned by dm:parent.
Otherwise no value.
The following properties have no value: [specified] [attribute type] [references].
Namespace Nodes encapsulate XML namespaces. Namespaces have the following properties:
prefix, possibly empty
uri
parent, possibly empty
Namespace Nodes must satisfy the following constraints.
If a Namespace Node N is among the namespaces of an element E, then the parent of N, if it has one, must be E.
If a Namespace Node N has a parent element E, then N must be among the namespaces of E.
The data model permits Namespace Nodes without parents, see below.
In XPath 1.0, Namespace Nodes were directly accessible by applications, by means of the namespace axis. In XPath 2.0 the namespace axis is deprecated, and it is not available at all in XQuery 1.0. XPath 2.0 implementations are not required to expose the namespace axis, though they may do so if they wish to offer backwards compatibility.
The information held in namespace nodes is instead made available to applications using functions defined in [Functions and Operators]. Some properties of Namespace Nodes are not exposed by these functions: in particular, properties related to the identity of Namespace Nodes, their parentage, and their position in document order. Implementations that do not expose the namespace axis can therefore avoid the overhead of maintaining this information.
Implementations that expose the namespace axis must provide unique Namespace Nodes for each element. Each element has an associated set of Namespace Nodes, one for each distinct namespace prefix that is in scope for the element (including the xml prefix, which is implicitly declared by [Namespaces in XML] and one for the default namespace if one is in scope for the element. The element is the parent of each of these Namespace Nodes; however, a
Namespace Node is not a child of its parent element. In implementations that expose the namespace axis, elements never share namespace nodes.
Note: In implementations that do not expose the namespace axis, there is no means by which the host language can tell if namespace nodes are shared or not and, in such circumstances, sharing namespace nodes may be a very reasonable implementation strategy.
Returns ().
Returns “namespace”.
If the prefix is available, returns an xs:QName with the value of the prefix property in the local-name and an empty namespace name, otherwise returns ().
Returns the value of the parent property.
Returns the value of the uri property.
Returns the value of the uri property as an xs:string.
Returns ().
Returns ().
Returns ().
Returns ().
Returns ().
Returns ().
The namespace information items are required.
The following infoset properties are required: [prefix], [namespace name].
Namespace Node properties are derived from the infoset as follows:
The [prefix] property.
The [namespace name] property.
The element in whose in-scope namespaces property the namespace information item appears, if the implementation exposes any mechanism for accessing the dm:parent accessor of Namespace Nodes.
Construction from a PSVI is identical to construction from the Infoset.
A Namespace Node maps to a namespace information item.
The following properties are specified by this mapping:
The prefix associated with the namespace.
The value of dm:string-value.
Processing Instruction Nodes encapsulate XML processing instructions. Processing instructions have the following properties:
target
content
base-uri, possibly empty
parent, possibly empty
Processing Instruction Nodes must satisfy the following constraints.
The string "?>" must not occur within the content.
The target must be an NCName.
Returns the value of the base-uri property if it exists and is not empty. Otherwise, if the processing instruction has a parent, returns the value of the dm:base-uri of its parent; otherwise, returns ().
Returns “processing-instruction”.
Returns an xs:QName with the value of the target property in the local-name and an empty namespace name.
Returns the value of the parent property.
Returns the value of the content property.
Returns the value of the content property as a xs:string.
Returns ().
Returns ().
Returns ().
Returns ().
Returns ().
Returns ().
A Processing Instruction Node is constructed for each processing instruction information item that is not ignored.
The following infoset properties are required: [target], [content], [base URI], and [parent].
Processing Instruction Node properties are derived from the infoset as follows:
The value of the [target] property.
The target must be an NCName. It is an error if the [target] property in the Infoset does not conform to an NCName; the processor may recover from this error by ignoring the entire processing instruction. It must not create a Processing Instruction Node for such a processing instruction.
The value of the [content] property.
The value of the [base URI] property.
The node corresponding to the value of the [parent] property.
There are no Processing Instruction Nodes for processing instructions that are children of a document type declaration information item.
Construction from a PSVI is identical to construction from the Infoset.
An Processing Instruction Node maps to a processing instruction information item.
The following properties are specified by this mapping:
The local part of the value of dm:node-name.
The value of dm:string-value.
The value of dm:base-uri.
If this node is the root of the infoset mapping operation, unknown.
If this node has a parent, the information item that corresponds to the node returned by dm:parent.
Otherwise no value.
The following property has no value: [notation].
Comment Nodes encapsulate XML comments. Comments have the following properties:
content
parent, possibly empty
Comment Nodes must satisfy the following constraints.
The string "--" must not occur within the content.
The character "-" must not occur as the last character of the content.
If the comment has a parent, returns the value of the dm:base-uri of its parent; otherwise, returns ().
Returns “comment”.
Returns ().
Returns the value of the parent property.
Returns the value of the content property.
Returns the value of the content property as a xs:string.
Returns ().
Returns ().
Returns ().
Returns ().
Returns ().
Returns ().
The comment information items are optional.
A Comment Node is constructed for each comment information item that is not ignored.
The following infoset properties are required: [content] and [parent].
Comment Node properties are derived from the infoset as follows:
The value of the [content] property.
The node corresponding to the value of the [parent] property.
There are no Comment Nodes for comments that are children of a document type declaration information item.
Construction from a PSVI is identical to construction from the Infoset.
A Comment Node maps to a comment information item.
The following properties are specified by this mapping:
The value of the dm:string-value.
If this node is the root of the infoset mapping operation, unknown.
If this node has a parent, the information item that corresponds to the node returned by dm:parent.
Otherwise no value.
Text Nodes encapsulate XML character content. Text has the following properties:
content, possibly empty.
parent, possibly empty.
Text Nodes must satisfy the following constraint:
If the parent of a text node is not empty, the Text Node must not contain the empty string as its content.
In addition, Document and Element Nodes impose the constraint that two consecutive Text Nodes can never occur as adjacent siblings. When a Document or Element Node is constructed, Text Nodes that would be adjacent are combined into a single Text Node. If the resulting Text Node is empty, it is never placed among the children of its parent, it is simply discarded.
If the Text Node has a parent, returns the value of the dm:base-uri of its parent; otherwise, returns ().
Returns “text”.
Returns ().
Returns the value of the parent property.
Returns the value of the content property.
Returns the value of the content property as an xdt:untypedAtomic.
Returns xdt:untypedAtomic.
Returns ().
Returns ().
Returns ().
Returns ().
Returns ().
The character information items are required. A Text Node is constructed for each maximal sequence of character information items in document order.
The following infoset properties are required: [character code] and [parent].
The following infoset properties are optional: [element content white space].
A sequence of character information items is maximal if it satisfies the following constraints:
All of the information items in the sequence have the same parent.
The sequence consists of adjacent character information items uninterrupted by other types of information item.
No other such sequence exists that contains any of the same character information items and is longer.
Text Node properties are derived from the infoset as follows:
A string comprised of characters that correspond to the [character code] properties of each of the character information items.
If the resulting Text Node consists entirely of white space and the Text Node occurs in Element contentXML, the content of the Text Node is the empty string. Text Nodes are only allowed to be empty if they have no parents; an empty Text Node will be discarded when its parent is constructed, if it has a parent.
The content of the Text Node is not necessarily normalized as described in the [Character Model]. It is the responsibility of data producers to provide normalized text, and the responsibility of applications to make sure that operations do not de-normalize text.
The node corresponding to the value of the [parent] property.
For Text Nodes constructed from the [schema normalized value] of elements, content contains the value of the [schema normalized value].
Otherwise, construction from a PSVI is the same as construction from the Infoset. In the PSVI, element content occurs where the {content type} of the element containing the text is not “mixed”.
Text Nodes are only allowed to be empty if they have no parents; an empty Text Node will be discarded when its parent is constructed, if it has a parent.
A Text Node maps to a sequence of character information items.
Each character of the dm:string-value of the node is converted into a character information item as specified by this mapping:
The Unicode code point value of the character.
If this node is the root of the infoset mapping operation, unknown.
If this node has a parent, the information item that corresponds to the node returned by dm:parent.
Otherwise no value.
Unknown.
This sequence of characters constitutes the infoset mapping.
The data model is intended primarily as a component that can be used by other specifications. Therefore, the data model relies on specifications that use it (such as [XPath 2.0], [XSLT 2.0], and [XQuery]) to specify conformance criteria for the data model in their respective environments. Specifications that set conformance criteria for their use of the data model must not relax the constraints expressed in this specification.
Authors of conformance criteria for the use of the data model should pay particular attention to the following features of the data model:
Support for DTD processing (both validation and unparsed entities).
Support for W3C XML Schema processing.
Support for the normative construction from an infoset described in 3.2 Construction from an Infoset.
Support for the normative construction from a PSVI described in 3.3 Construction from a PSVI.
Support for XML 1.0 and XML 1.1.
This specification conforms to the XML Information Set [Infoset]. The following information items must be exposed by the infoset producer to construct a data model unless they are explicitly identified as optional:
The Document Information Item with [base URI] and [children] properties.
Element Information Items with [base URI], [children], [attributes], [in-scope namespaces], [local name], [namespace name], [parent] properties.
Attribute Information Items with [namespace name], [local name], [normalized value], [attribute type], and [owner element] properties.
Character Information Items with [character code] and [parent] properties.
Processing Instruction Information Items with [base URI], [target], [content] and [parent] properties.
Comment Information Items with [content] and [parent] properties.
Namespace Information Items with [prefix] (optional) and [namespace name] properties.
Other information items and properties made available by the Infoset processor are ignored. In addition to the properties above, the following properties are required from the PSVI if the data model is constructed from a PSVI:
[validity], [type definition], [type definition namespace], [type definition name], [type definition anonymous], [member type definition], [member type definition namespace], [member type definition name], [member type definition anonymous] and [schema normalized value] properties on Element Information Items.
[validity], [type definition], [type definition namespace], [type definition name], [type definition anonymous], [member type definition], [member type definition namespace], [member type definition name], [member type definition anonymous] and [schema normalized value] properties on Attribute Information Items.
| anonymous type name |
An anonymous type name is an implementation defined, unique type name provided by the processor for every anonymous type declared in the schemas available in the static context. |
| atomic type |
An atomic type is a primitive simple type or a type derived by restriction from another atomic type. |
| atomic value |
An atomic value is a value in the value space of an atomic type and is labeled with the name of that atomic type. |
| document |
A tree whose root node is a Document Node is referred to as a document. |
| document order |
A document order is defined among all the nodes accessible during a given query or transformation. Document order is a total ordering, although the relative order of some nodes is implementation-dependent. Informally, document order is the order in which nodes appear in the XML serialization of a document. |
| expanded-QName |
An expanded-QName is a pair of values consisting of a possibly empty namespace URI and a local name. They belong to the value space of the XML Schema type |
| fragment |
A tree whose root node is not a Document Node is referred to as a fragment. |
| implementation defined |
Implementation-defined indicates an aspect that may differ between implementations, but must be specified by the implementor for each particular implementation. |
| implementation dependent |
Implementation-dependent indicates an aspect that may differ between implementations, is not specified by this or any W3C specification, and is not required to be specified by the implementor for any particular implementation. |
| incompletely validated |
An incompletely validated document is an XML document that has a corresponding schema but whose schema-validity assessment has resulted in one or more element or attribute information items being assigned values other than 'valid' for the [validity] property in the PSVI. |
| instance of the data model |
Every instance of the data model is a sequence. |
| item |
An item is either a node or an atomic value |
| Node |
There are seven kinds of Nodes in the data model: document, element, attribute, text, namespace, processing instruction, and comment. |
| primitive simple type |
There are 24 primitive simple types: the 19 defined in Section 3.2 Primitive datatypesXS2 of [Schema Part 2] and |
| sequence |
A sequence is an ordered collection of zero or more items. |
| stable |
Document order is stable, which means that the relative order of two nodes will not change during the processing of a given query or transformation, even if this order is implementation-dependent. |
The following XML document is used to illustrate the information contained in a data model:
<?xml version="1.0"?>
<?xml-stylesheet type="text/xsl" href="dm-example.xsl"?>
<catalog xmlns="http://www.example.com/catalog"
xmlns:html="http://www.w3.org/1999/xhtml"
xmlns:xlink="http://www.w3.org/1999/xlink"
xmlns:xsi="http://www.w3.org/2001/XMLSchema-instance"
xsi:schemaLocation="http://www.example.com/catalog
dm-example.xsd"
xml:lang="en"
version="0.1">
<!-- This example is for data model illustration only.
It does not demonstrate good schema design. -->
<tshirt code="T1534017" label=" Staind : Been Awhile "
xlink:href="http://example.com/0,,1655091,00.html"
sizes="M L XL">
<title> Staind: Been Awhile Tee Black (1-sided) </title>
<description>
<html:p>
Lyrics from the hit song 'It's Been Awhile'
are shown in white, beneath the large
'Flock & Weld' Staind logo.
</html:p>
</description>
<price> 25.00 </price>
</tshirt>
<album code="A1481344" label=" Staind : Its Been A While "
formats="CD">
<title> It's Been A While </title>
<description xsi:nil="true" />
<price currency="USD"> 10.99 </price>
<artist> Staind </artist>
</album>
</catalog>
The document is associated with the URI "http://www.example.com/catalog.xml", and is valid with respect to the following XML schema:
<?xml version="1.0"?>
<xs:schema xmlns:xs="http://www.w3.org/2001/XMLSchema"
xmlns:cat="http://www.example.com/catalog"
xmlns:xlink="http://www.w3.org/1999/xlink"
targetNamespace="http://www.example.com/catalog"
elementFormDefault="qualified">
<xs:import namespace="http://www.w3.org/XML/1998/namespace"
schemaLocation="http://www.w3.org/2001/xml.xsd" />
<xs:import namespace="http://www.w3.org/1999/xlink"
schemaLocation="http://www.cs.rpi.edu/~puninj/XGMML/xlinks-2001.xsd" />
<xs:element name="catalog">
<xs:complexType>
<xs:sequence>
<xs:element ref="cat:_item" maxOccurs="unbounded" />
</xs:sequence>
<xs:attribute name="version" type="xs:string" fixed="0.1" use="required" />
<xs:attribute ref="xml:base" />
<xs:attribute ref="xml:lang" />
</xs:complexType>
</xs:element>
<xs:element name="_item" type="cat:itemType" abstract="true" />
<xs:complexType name="itemType">
<xs:sequence>
<xs:element name="title" type="xs:token" />
<xs:element name="description" type="cat:description" nillable="true" />
<xs:element name="price" type="cat:price" maxOccurs="unbounded" />
</xs:sequence>
<xs:attribute name="label" type="xs:token" />
<xs:attribute name="code" type="xs:ID" use="required" />
<xs:attributeGroup ref="xlink:simpleLink" />
</xs:complexType>
<xs:element name="tshirt" type="cat:tshirtType" substitutionGroup="cat:_item" />
<xs:complexType name="tshirtType">
<xs:complexContent>
<xs:extension base="cat:itemType">
<xs:attribute name="sizes" type="cat:clothesSizes" use="required" />
</xs:extension>
</xs:complexContent>
<xs:attribute ref="xml:lang" />
</xs:complexType>
<xs:simpleType name="clothesSizes">
<xs:union memberTypes="cat:sizeList">
<xs:simpleType>
<xs:restriction base="xs:token">
<xs:enumeration value="oneSize" />
</xs:restriction>
</xs:simpleType>
</xs:union>
</xs:simpleType>
<xs:simpleType name="sizeList">
<xs:restriction>
<xs:simpleType>
<xs:list itemType="cat:clothesSize" />
</xs:simpleType>
<xs:minLength value="1" />
</xs:restriction>
</xs:simpleType>
<xs:simpleType name="clothesSize">
<xs:union memberTypes="cat:numberedSize cat:categorySize" />
</xs:simpleType>
<xs:simpleType name="numberedSize">
<xs:restriction base="xs:integer">
<xs:enumeration value="4" />
<xs:enumeration value="6" />
<xs:enumeration value="8" />
<xs:enumeration value="10" />
<xs:enumeration value="12" />
<xs:enumeration value="14" />
<xs:enumeration value="16" />
<xs:enumeration value="18" />
<xs:enumeration value="20" />
<xs:enumeration value="22" />
</xs:restriction>
</xs:simpleType>
<xs:simpleType name="categorySize">
<xs:restriction base="xs:token">
<xs:enumeration value="XS" />
<xs:enumeration value="S" />
<xs:enumeration value="M" />
<xs:enumeration value="L" />
<xs:enumeration value="XL" />
<xs:enumeration value="XXL" />
</xs:restriction>
</xs:simpleType>
<xs:element name="album" type="cat:albumType" substitutionGroup="cat:_item" />
<xs:complexType name="albumType">
<xs:complexContent>
<xs:extension base="cat:itemType">
<xs:sequence>
<xs:element name="artist" type="xs:string" />
</xs:sequence>
<xs:attribute name="formats" type="cat:formatsType" use="required" />
</xs:extension>
</xs:complexContent>
<xs:attribute ref="xml:lang" />
</xs:complexType>
<xs:simpleType name="formatsType">
<xs:list itemType="cat:formatType" />
</xs:simpleType>
<xs:simpleType name="formatType">
<xs:restriction base="xs:token">
<xs:enumeration value="CD" />
<xs:enumeration value="MiniDisc" />
<xs:enumeration value="tape" />
<xs:enumeration value="vinyl" />
</xs:restriction>
</xs:simpleType>
<xs:complexType name="description" mixed="true">
<xs:sequence>
<xs:any namespace="http://www.w3.org/1999/xhtml" processContents="lax"
minOccurs="0" maxOccurs="unbounded" />
</xs:sequence>
<xs:attribute ref="xml:lang" />
</xs:complexType>
<xs:complexType name="price">
<xs:simpleContent>
<xs:extension base="cat:monetaryAmount">
<xs:attribute name="currency" type="cat:currencyType" default="USD" />
</xs:extension>
</xs:simpleContent>
</xs:complexType>
<xs:simpleType name="currencyType">
<xs:restriction base="xs:token">
<xs:pattern value="[A-Z]{3}" />
</xs:restriction>
</xs:simpleType>
<xs:simpleType name="monetaryAmount">
<xs:restriction base="xs:decimal">
<xs:fractionDigits value="2" />
<xs:pattern value="\d+\.\d{2}" />
</xs:restriction>
</xs:simpleType>
</xs:schema>
This example exposes the data model for a document that has an associated schema and has been validated successfully against it. In general, an XML Schema is not required, that is, the data model can represent a schemaless, well-formed XML document with the rules described in 2.6 Types.
The XML document is represented by the nodes described below. The value D1 represents a Document Node; the values E1, E2, etc. represent Element Nodes; the values A1, A2, etc. represent Attribute Nodes; the values N1, N2, etc. represent Namespace Nodes; the values P1, P2, etc. represent Processing Instruction Nodes; the values T1, T2, etc. represent Text Nodes.
For brevity:
Text Nodes in the data model that contain only white space are not shown.
Literal strings are shown in quotes without the xs:string() constructor
Literal decimals are shown without the xs:decimal() constructor
Nodes are referred to using the syntax [nodeID]
xs:QNames are used with the following prefixes bindings:
| xs | http://www.w3.org/2001/XMLSchema |
| xsi | http://www.w3.org/2001/XMLSchema-instance |
| cat | http://www.example.com/catalog |
| xlink | http://www.w3.org/1999/xlink |
| html | http://www.w3.org/1999/xhtml |
| anon | An implementation-dependent prefix associated with anonymous type names |
The abbreviation "\n" is used in string literals to represent a newline character; this isn't supported in XPath, but it makes this presentation clearer.
Accessors that return the empty sequence have been omitted.
To simplify the presentation, we’re assuming an implementation that does not expose the namespace axis. Therefore, Namespace Nodes are shared across multiple elements. See 6.4 Namespace Nodes.
| // Document node D1 | ||
| dm:base-uri(D1) | = | xs:anyURI("http://www.example.com/catalog.xml") |
| dm:node-kind(D1) | = | "document" |
| dm:string-value(D1) | = | " Staind: Been Awhile Tee Black (1-sided) \n Lyrics from the hit song 'It's Been Awhile'\n are shown in white, beneath the large\n 'Flock & Weld' Staind logo.\n 25.00 It's Been A While 10.99 Staind " |
| dm:typed-value(D1) | = | xdt:untypedAtomic(" Staind: Been Awhile Tee Black (1-sided) \n Lyrics from the hit song 'It's Been Awhile'\n are shown in white, beneath the large\n 'Flock & Weld' Staind logo.\n 25.00 It's Been A While 10.99 Staind ") |
| dm:children(D1) | = | ([E1]) |
| // Namespace node N1 | ||
| dm:node-kind(N1) | = | "namespace" |
| dm:node-name(N1) | = | xs:QName("", "xml") |
| dm:string-value(N1) | = | "http://www.w3.org/XML/1998/namespace" |
| dm:typed-value(N1) | = | "http://www.w3.org/XML/1998/namespace" |
| // Namespace node N2 | ||
| dm:node-kind(N2) | = | "namespace" |
| dm:node-name(N2) | = | () |
| dm:string-value(N2) | = | "http://www.example.com/catalog" |
| dm:typed-value(N2) | = | "http://www.example.com/catalog" |
| // Namespace node N3 | ||
| dm:node-kind(N3) | = | "namespace" |
| dm:node-name(N3) | = | xs:QName("", "html") |
| dm:string-value(N3) | = | "http://www.w3.org/1999/xhtml" |
| dm:typed-value(N3) | = | "http://www.w3.org/1999/xhtml" |
| // Namespace node N4 | ||
| dm:node-kind(N4) | = | "namespace" |
| dm:node-name(N4) | = | xs:QName("", "xlink") |
| dm:string-value(N4) | = | "http://www.w3.org/1999/xlink" |
| dm:typed-value(N4) | = | "http://www.w3.org/1999/xlink" |
| // Namespace node N5 | ||
| dm:node-kind(N5) | = | "namespace" |
| dm:node-name(N5) | = | xs:QName("", "xsi") |
| dm:string-value(N5) | = | "http://www.w3.org/2001/XMLSchema-instance" |
| dm:typed-value(N5) | = | "http://www.w3.org/2001/XMLSchema-instance" |
| // Processing Instruction node P1 | ||
| dm:base-uri(P1) | = | xs:anyURI("http://www.example.com/catalog.xml") |
| dm:node-kind(P1) | = | "processing-instruction" |
| dm:node-name(P1) | = | xs:QName("", "xml-stylesheet") |
| dm:string-value(P1) | = | "type="text/xsl" href="dm-example.xsl"" |
| dm:typed-value(P1) | = | "type="text/xsl" href="dm-example.xsl"" |
| dm:parent(P1) | = | ([D1]) |
| // Element node E1 | ||
| dm:base-uri(E1) | = | xs:anyURI("http://www.example.com/catalog.xml") |
| dm:node-kind(E1) | = | "element" |
| dm:node-name(E1) | = | xs:QName("http://www.example.com/catalog", "catalog") |
| dm:string-value(E1) | = | " Staind: Been Awhile Tee Black (1-sided) \n Lyrics from the hit song 'It's Been Awhile'\n are shown in white, beneath the large\n 'Flock & Weld' Staind logo.\n 25.00 It's Been A While 10.99 Staind " |
| dm:typed-value(E1) | = | fn:error() |
| dm:type-name(E1) | = | anon:TYP000001 |
| dm:is-id(E1) | = | false |
| dm:is-idrefs(E1) | = | false |
| dm:parent(E1) | = | ([D1]) |
| dm:children(E1) | = | ([E2], [E7]) |
| dm:attributes(E1) | = | ([A1], [A2], [A3]) |
| dm:namespace-nodes(E1) | = | ([N1], [N2], [N3], [N4], [N5]) |
| dm:namespace-bindings(E1) | = | (“xml”, “http://www.w3.org/XML/1998/namespace”, “”, “http://www.example.com/catalog”, “html”, “http://www.w3.org/1999/xhtml”, “xlink”, “http://www.w3.org/1999/xlink”, “xsi”, “http://www.w3.org/2001/XMLSchema-instance”) |
| // Attribute node A1 | ||
| dm:node-kind(A1) | = | "attribute" |
| dm:node-name(A1) | = | xs:QName("http://www.w3.org/2001/XMLSchema-instance", "xsi:schemaLocation") |
| dm:string-value(A1) | = | "http://www.example.com/catalog dm-example.xsd" |
| dm:typed-value(A1) | = | (xs:anyURI("http://www.example.com/catalog"), xs:anyURI("catalog.xsd")) |
| dm:type-name(A1) | = | anon:TYP000002 |
| dm:is-id(A1) | = | false |
| dm:is-idrefs(A1) | = | false |
| dm:parent(A1) | = | ([E1]) |
| // Attribute node A2 | ||
| dm:node-kind(A2) | = | "attribute" |
| dm:node-name(A2) | = | xs:QName("http://www.w3.org/XML/1998/namespace", "xml:lang") |
| dm:string-value(A2) | = | "en" |
| dm:typed-value(A2) | = | "en" |
| dm:type-name(A2) | = | xs:NMTOKEN |
| dm:is-id(A2) | = | false |
| dm:is-idrefs(A2) | = | false |
| dm:parent(A2) | = | ([E1]) |
| // Attribute node A3 | ||
| dm:node-kind(A3) | = | "attribute" |
| dm:node-name(A3) | = | xs:QName("", "version") |
| dm:string-value(A3) | = | "0.1" |
| dm:typed-value(A3) | = | "0.1" |
| dm:type-name(A3) | = | xs:string |
| dm:is-id(A3) | = | false |
| dm:is-idrefs(A3) | = | false |
| dm:parent(A3) | = | ([E1]) |
| // Comment node C1 | ||
| dm:base-uri(C1) | = | xs:anyURI("http://www.example.com/catalog.xml") |
| dm:node-kind(C1) | = | "comment" |
| dm:string-value(C1) | = | " This example is for data model illustration only.\n It does not demonstrate good schema design. " |
| dm:typed-value(C1) | = | " This example is for data model illustration only.\n It does not demonstrate good schema design. " |
| dm:parent(C1) | = | ([E1]) |
| // Element node E2 | ||
| dm:base-uri(E2) | = | xs:anyURI("http://www.example.com/catalog.xml") |
| dm:node-kind(E2) | = | "element" |
| dm:node-name(E2) | = | xs:QName("http://www.example.com/catalog", "tshirt") |
| dm:string-value(E2) | = | " Staind: Been Awhile Tee Black (1-sided) \n Lyrics from the hit song 'It's Been Awhile'\n are shown in white, beneath the large\n 'Flock & Weld' Staind logo.\n 25.00 " |
| dm:typed-value(E2) | = | fn:error() |
| dm:type-name(E2) | = | cat:tshirtType |
| dm:is-id(E2) | = | false |
| dm:is-idrefs(E2) | = | false |
| dm:parent(E2) | = | ([E1]) |
| dm:children(E2) | = | ([E3], [E4], [E6]) |
| dm:attributes(E2) | = | ([A4], [A5], [A6], [A7]) |
| dm:namespace-nodes(E2) | = | ([N1], [N2], [N3], [N4], [N5]) |
| dm:namespace-bindings(E2) | = | (“xml”, “http://www.w3.org/XML/1998/namespace”, “”, “http://www.example.com/catalog”, “html”, “http://www.w3.org/1999/xhtml”, “xlink”, “http://www.w3.org/1999/xlink”, “xsi”, “http://www.w3.org/2001/XMLSchema-instance”) |
| // Attribute node A4 | ||
| dm:node-kind(A4) | = | "attribute" |
| dm:node-name(A4) | = | xs:QName("", "code") |
| dm:string-value(A4) | = | "T1534017" |
| dm:typed-value(A4) | = | xs:ID("T1534017") |
| dm:type-name(A4) | = | xs:ID |
| dm:is-id(A4) | = | true |
| dm:is-idrefs(A4) | = | false |
| dm:parent(A4) | = | ([E2]) |
| // Attribute node A5 | ||
| dm:node-kind(A5) | = | "attribute" |
| dm:node-name(A5) | = | xs:QName("", "label") |
| dm:string-value(A5) | = | "Staind : Been Awhile" |
| dm:typed-value(A5) | = | xs:token("Staind : Been Awhile") |
| dm:type-name(A5) | = | xs:token |
| dm:is-id(A5) | = | false |
| dm:is-idrefs(A5) | = | false |
| dm:parent(A5) | = | ([E2]) |
| // Attribute node A6 | ||
| dm:node-kind(A6) | = | "attribute" |
| dm:node-name(A6) | = | xs:QName("http://www.w3.org/1999/xlink", "xlink:href") |
| dm:string-value(A6) | = | "http://example.com/0,,1655091,00.html" |
| dm:typed-value(A6) | = | xs:anyURI("http://example.com/0,,1655091,00.html") |
| dm:type-name(A6) | = | xs:anyURI |
| dm:is-id(A6) | = | false |
| dm:is-idrefs(A6) | = | false |
| dm:parent(A6) | = | ([E2]) |
| // Attribute node A7 | ||
| dm:node-kind(A7) | = | "attribute" |
| dm:node-name(A7) | = | xs:QName("", "sizes") |
| dm:string-value(A7) | = | "M L XL" |
| dm:typed-value(A7) | = | (xs:token("M"), xs:token("L"), xs:token("XL")) |
| dm:type-name(A7) | = | cat:sizeList |
| dm:is-id(A7) | = | false |
| dm:is-idrefs(A7) | = | false |
| dm:parent(A7) | = | ([E2]) |
| // Element node E3 | ||
| dm:base-uri(E3) | = | xs:anyURI("http://www.example.com/catalog.xml") |
| dm:node-kind(E3) | = | "element" |
| dm:node-name(E3) | = | xs:QName("http://www.example.com/catalog", "title") |
| dm:string-value(E3) | = | "Staind: Been Awhile Tee Black (1-sided)" |
| dm:typed-value(E3) | = | xs:token("Staind: Been Awhile Tee Black (1-sided)") |
| dm:type-name(E3) | = | xs:token |
| dm:is-id(E3) | = | false |
| dm:is-idrefs(E3) | = | false |
| dm:parent(E3) | = | ([E2]) |
| dm:children(E3) | = | () |
| dm:attributes(E3) | = | () |
| dm:namespace-nodes(E3) | = | ([N1], [N2], [N3], [N4], [N5]) |
| dm:namespace-bindings(E3) | = | (“xml”, “http://www.w3.org/XML/1998/namespace”, “”, “http://www.example.com/catalog”, “html”, “http://www.w3.org/1999/xhtml”, “xlink”, “http://www.w3.org/1999/xlink”, “xsi”, “http://www.w3.org/2001/XMLSchema-instance”) |
| // Text node T1 | ||
| dm:base-uri(T1) | = | xs:anyURI("http://www.example.com/catalog.xml") |
| dm:node-kind(T1) | = | "text" |
| dm:string-value(T1) | = | "Staind: Been Awhile Tee Black (1-sided)" |
| dm:typed-value(T1) | = | xdt:untypedAtomic("Staind: Been Awhile Tee Black (1-sided)") |
| dm:type-name(T1) | = | xdt:untypedAtomic |
| dm:parent(T1) | = | ([E3]) |
| // Element node E4 | ||
| dm:base-uri(E4) | = | xs:anyURI("http://www.example.com/catalog.xml") |
| dm:node-kind(E4) | = | "element" |
| dm:node-name(E4) | = | xs:QName("http://www.example.com/catalog", "description") |
| dm:string-value(E4) | = | "\n Lyrics from the hit song 'It's Been Awhile'\n are shown in white, beneath the large\n 'Flock & Weld' Staind logo.\n " |
| dm:typed-value(E4) | = | xdt:untypedAtomic("\n Lyrics from the hit song 'It's Been Awhile'\n are shown in white, beneath the large\n 'Flock & Weld' Staind logo.\n ") |
| dm:type-name(E4) | = | cat:description |
| dm:is-id(E4) | = | false |
| dm:is-idrefs(E4) | = | false |
| dm:parent(E4) | = | ([E2]) |
| dm:children(E4) | = | ([E5]) |
| dm:attributes(E4) | = | () |
| dm:namespace-nodes(E4) | = | ([N1], [N2], [N3], [N4], [N5]) |
| dm:namespace-bindings(E4) | = | (“xml”, “http://www.w3.org/XML/1998/namespace”, “”, “http://www.example.com/catalog”, “html”, “http://www.w3.org/1999/xhtml”, “xlink”, “http://www.w3.org/1999/xlink”, “xsi”, “http://www.w3.org/2001/XMLSchema-instance”) |
| // Element node E5 | ||
| dm:base-uri(E5) | = | xs:anyURI("http://www.example.com/catalog.xml") |
| dm:node-kind(E5) | = | "element" |
| dm:node-name(E5) | = | xs:QName("http://www.w3.org/1999/xhtml", "html:p") |
| dm:string-value(E5) | = | "\n Lyrics from the hit song 'It's Been Awhile'\n are shown in white, beneath the large\n 'Flock & Weld' Staind logo.\n " |
| dm:typed-value(E5) | = | xdt:untypedAtomic("\n Lyrics from the hit song 'It's Been Awhile'\n are shown in white, beneath the large\n 'Flock & Weld' Staind logo.\n ") |
| dm:type-name(E5) | = | xs:anyType |
| dm:is-id(E5) | = | false |
| dm:is-idrefs(E5) | = | false |
| dm:parent(E5) | = | ([E4]) |
| dm:children(E5) | = | () |
| dm:attributes(E5) | = | () |
| dm:namespace-nodes(E5) | = | ([N1], [N2], [N3], [N4], [N5]) |
| dm:namespace-bindings(E5) | = | (“xml”, “http://www.w3.org/XML/1998/namespace”, “”, “http://www.example.com/catalog”, “html”, “http://www.w3.org/1999/xhtml”, “xlink”, “http://www.w3.org/1999/xlink”, “xsi”, “http://www.w3.org/2001/XMLSchema-instance”) |
| // Text node T2 | ||
| dm:base-uri(T2) | = | xs:anyURI("http://www.example.com/catalog.xml") |
| dm:node-kind(T2) | = | "text" |
| dm:string-value(T2) | = | "\n Lyrics from the hit song 'It's Been Awhile'\n are shown in white, beneath the large\n 'Flock & Weld' Staind logo.\n " |
| dm:typed-value(T2) | = | xdt:untypedAtomic("\n Lyrics from the hit song 'It's Been Awhile'\n are shown in white, beneath the large\n 'Flock & Weld' Staind logo.\n ") |
| dm:type-name(T2) | = | xdt:untypedAtomic |
| dm:parent(T2) | = | ([E5]) |
| // Element node E6 | ||
| dm:base-uri(E6) | = | xs:anyURI("http://www.example.com/catalog.xml") |
| dm:node-kind(E6) | = | "element" |
| dm:node-name(E6) | = | xs:QName("http://www.example.com/catalog", "price") |
| dm:string-value(E6) | = | "25.00" |
| // The typed-value is based on the content type of the complex type for the element | ||
| dm:typed-value(E6) | = | cat:monetaryAmount(25.0) |
| dm:type-name(E6) | = | cat:price |
| dm:is-id(E6) | = | false |
| dm:is-idrefs(E6) | = | false |
| dm:parent(E6) | = | ([E2]) |
| dm:children(E6) | = | () |
| dm:attributes(E6) | = | () |
| dm:namespace-nodes(E6) | = | ([N1], [N2], [N3], [N4], [N5]) |
| dm:namespace-bindings(E6) | = | (“xml”, “http://www.w3.org/XML/1998/namespace”, “”, “http://www.example.com/catalog”, “html”, “http://www.w3.org/1999/xhtml”, “xlink”, “http://www.w3.org/1999/xlink”, “xsi”, “http://www.w3.org/2001/XMLSchema-instance”) |
| // Text node T3 | ||
| dm:base-uri(T3) | = | xs:anyURI("http://www.example.com/catalog.xml") |
| dm:node-kind(T3) | = | "text" |
| dm:string-value(T3) | = | "25.00" |
| dm:typed-value(T3) | = | xdt:untypedAtomic("25.00") |
| dm:type-name(T3) | = | xdt:untypedAtomic |
| dm:parent(T3) | = | ([E6]) |
| // Element node E7 | ||
| dm:base-uri(E7) | = | xs:anyURI("http://www.example.com/catalog.xml") |
| dm:node-kind(E7) | = | "element" |
| dm:node-name(E7) | = | xs:QName("http://www.example.com/catalog", "album") |
| dm:string-value(E7) | = | " It's Been A While 10.99 Staind " |
| dm:typed-value(E7) | = | fn:error() |
| dm:type-name(E7) | = | cat:albumType |
| dm:is-id(E7) | = | false |
| dm:is-idrefs(E7) | = | false |
| dm:parent(E7) | = | ([E1]) |
| dm:children(E7) | = | ([E8], [E9], [E10], [E11]) |
| dm:attributes(E7) | = | ([A8], [A9], [A10]) |
| dm:namespace-nodes(E7) | = | ([N1], [N2], [N3], [N4], [N5]) |
| dm:namespace-bindings(E7) | = | (“xml”, “http://www.w3.org/XML/1998/namespace”, “”, “http://www.example.com/catalog”, “html”, “http://www.w3.org/1999/xhtml”, “xlink”, “http://www.w3.org/1999/xlink”, “xsi”, “http://www.w3.org/2001/XMLSchema-instance”) |
| // Attribute node A8 | ||
| dm:node-kind(A8) | = | "attribute" |
| dm:node-name(A8) | = | xs:QName("", "code") |
| dm:string-value(A8) | = | "A1481344" |
| dm:typed-value(A8) | = | xs:ID("A1481344") |
| dm:type-name(A8) | = | xs:ID |
| dm:is-id(A8) | = | false |
| dm:is-idrefs(A8) | = | false |
| dm:parent(A8) | = | ([E7]) |
| // Attribute node A9 | ||
| dm:node-kind(A9) | = | "attribute" |
| dm:node-name(A9) | = | xs:QName("", "label") |
| dm:string-value(A9) | = | "Staind : Its Been A While" |
| dm:typed-value(A9) | = | xs:token("Staind : Its Been A While") |
| dm:type-name(A9) | = | xs:token |
| dm:is-id(A9) | = | false |
| dm:is-idrefs(A9) | = | false |
| dm:parent(A9) | = | ([E7]) |
| // Attribute node A10 | ||
| dm:node-kind(A10) | = | "attribute" |
| dm:node-name(A10) | = | xs:QName("", "formats") |
| dm:string-value(A10) | = | "CD" |
| dm:typed-value(A10) | = | cat:formatType("CD") |
| dm:type-name(A10) | = | cat:formatType |
| dm:is-id(A10) | = | false |
| dm:is-idrefs(A10) | = | false |
| dm:parent(A10) | = | ([E7]) |
| // Element node E8 | ||
| dm:base-uri(E8) | = | xs:anyURI("http://www.example.com/catalog.xml") |
| dm:node-kind(E8) | = | "element" |
| dm:node-name(E8) | = | xs:QName("http://www.example.com/catalog", "title") |
| dm:string-value(E8) | = | "It's Been A While" |
| dm:typed-value(E8) | = | xs:token("It's Been A While") |
| dm:type-name(E8) | = | xs:token |
| dm:is-id(E8) | = | false |
| dm:is-idrefs(E8) | = | false |
| dm:parent(E8) | = | ([E7]) |
| dm:children(E8) | = | () |
| dm:attributes(E8) | = | () |
| dm:namespace-nodes(E8) | = | ([N1], [N2], [N3], [N4], [N5]) |
| dm:namespace-bindings(E8) | = | (“xml”, “http://www.w3.org/XML/1998/namespace”, “”, “http://www.example.com/catalog”, “html”, “http://www.w3.org/1999/xhtml”, “xlink”, “http://www.w3.org/1999/xlink”, “xsi”, “http://www.w3.org/2001/XMLSchema-instance”) |
| // Text node T4 | ||
| dm:base-uri(T4) | = | xs:anyURI("http://www.example.com/catalog.xml") |
| dm:node-kind(T4) | = | "text" |
| dm:string-value(T4) | = | "It's Been A While" |
| dm:typed-value(T4) | = | xdt:untypedAtomic("It's Been A While") |
| dm:type-name(T4) | = | xdt:untypedAtomic |
| dm:parent(T4) | = | ([E8]) |
| // Element node E9 | ||
| dm:base-uri(E9) | = | xs:anyURI("http://www.example.com/catalog.xml") |
| dm:node-kind(E9) | = | "element" |
| dm:node-name(E9) | = | xs:QName("http://www.example.com/catalog", "description") |
| dm:string-value(E9) | = | "" |
| // xsi:nil is true so the typed value is the empty sequence | ||
| dm:typed-value(E9) | = | () |
| dm:type-name(E9) | = | cat:description |
| dm:is-id(E9) | = | false |
| dm:is-idrefs(E9) | = | false |
| dm:parent(E9) | = | ([E7]) |
| dm:children(E9) | = | () |
| dm:attributes(E9) | = | ([A11]) |
| dm:namespace-nodes(E9) | = | ([N1], [N2], [N3], [N4], [N5]) |
| dm:namespace-bindings(E9) | = | (“xml”, “http://www.w3.org/XML/1998/namespace”, “”, “http://www.example.com/catalog”, “html”, “http://www.w3.org/1999/xhtml”, “xlink”, “http://www.w3.org/1999/xlink”, “xsi”, “http://www.w3.org/2001/XMLSchema-instance”) |
| // Attribute node A11 | ||
| dm:node-kind(A11) | = | "attribute" |
| dm:node-name(A11) | = | xs:QName("http://www.w3.org/2001/XMLSchema-instance", "xsi:nil") |
| dm:string-value(A11) | = | "true" |
| dm:typed-value(A11) | = | xs:boolean("true") |
| dm:type-name(A11) | = | xs:boolean |
| dm:is-id(A11) | = | false |
| dm:is-idrefs(A11) | = | false |
| dm:parent(A11) | = | ([E9]) |
| // Element node E10 | ||
| dm:base-uri(E10) | = | xs:anyURI("http://www.example.com/catalog.xml") |
| dm:node-kind(E10) | = | "element" |
| dm:node-name(E10) | = | xs:QName("http://www.example.com/catalog", "price") |
| dm:string-value(E10) | = | "10.99" |
| dm:typed-value(E10) | = | cat:monetaryAmount(10.99) |
| dm:type-name(E10) | = | cat:price |
| dm:is-id(E10) | = | false |
| dm:is-idrefs(E10) | = | false |
| dm:parent(E10) | = | ([E7]) |
| dm:children(E10) | = | () |
| dm:attributes(E10) | = | ([A12]) |
| dm:namespace-nodes(E10) | = | ([N1], [N2], [N3], [N4], [N5]) |
| dm:namespace-bindings(E10) | = | (“xml”, “http://www.w3.org/XML/1998/namespace”, “”, “http://www.example.com/catalog”, “html”, “http://www.w3.org/1999/xhtml”, “xlink”, “http://www.w3.org/1999/xlink”, “xsi”, “http://www.w3.org/2001/XMLSchema-instance”) |
| // Attribute node A12 | ||
| dm:node-kind(A12) | = | "attribute" |
| dm:node-name(A12) | = | xs:QName("", "currency") |
| dm:string-value(A12) | = | "USD" |
| dm:typed-value(A12) | = | cat:currencyType("USD") |
| dm:type-name(A12) | = | cat:currencyType |
| dm:is-id(A12) | = | false |
| dm:is-idrefs(A12) | = | false |
| dm:parent(A12) | = | ([E10]) |
| // Text node T5 | ||
| dm:base-uri(T5) | = | xs:anyURI("http://www.example.com/catalog.xml") |
| dm:node-kind(T5) | = | "text" |
| dm:string-value(T5) | = | "10.99" |
| dm:typed-value(T5) | = | xdt:untypedAtomic("10.99") |
| dm:type-name(T5) | = | xdt:untypedAtomic |
| dm:parent(T5) | = | ([E10]) |
| // Element node E11 | ||
| dm:base-uri(E11) | = | xs:anyURI("http://www.example.com/catalog.xml") |
| dm:node-kind(E11) | = | "element" |
| dm:node-name(E11) | = | xs:QName("http://www.example.com/catalog", "artist") |
| dm:string-value(E11) | = | " Staind " |
| dm:typed-value(E11) | = | " Staind " |
| dm:type-name(E11) | = | xs:string |
| dm:is-id(E11) | = | false |
| dm:is-idrefs(E11) | = | false |
| dm:parent(E11) | = | ([E7]) |
| dm:children(E11) | = | () |
| dm:attributes(E11) | = | () |
| dm:namespace-nodes(E11) | = | ([N1], [N2], [N3], [N4], [N5]) |
| dm:namespace-bindings(E11) | = | (“xml”, “http://www.w3.org/XML/1998/namespace”, “”, “http://www.example.com/catalog”, “html”, “http://www.w3.org/1999/xhtml”, “xlink”, “http://www.w3.org/1999/xlink”, “xsi”, “http://www.w3.org/2001/XMLSchema-instance”) |
| // Text node T6 | ||
| dm:base-uri(T6) | = | xs:anyURI("http://www.example.com/catalog.xml") |
| dm:node-kind(T6) | = | "text" |
| dm:string-value(T6) | = | " Staind " |
| dm:typed-value(T6) | = | xdt:untypedAtomic(" Staind ") |
| dm:type-name(T6) | = | xdt:untypedAtomic |
| dm:parent(T6) | = | ([E11]) |
A graphical representation of the data model for the preceding example is shown below. Document order in this representation can be found by following the traditional in-order, left-to-right, depth-first traversal; however, because the image has been rotated for easier presentation, this appears to be in-order, bottom-to-top, depth-first order.
![]() |
| Graphic representation of the data model. [large view, SVG] |
This section summarizes the return values of each accessor by node type.
Returns the value of the base-uri property if it exists and is not empty, otherwise returns ().
Returns the value of the base-uri property if it exists and is not empty. Otherwise, if the element has a parent, returns the value of the dm:base-uri of its parent; otherwise, returns ().
If the attribute has a parent, returns the value of the dm:base-uri of its parent; otherwise it returns ().
Returns ().
Returns the value of the base-uri property if it exists and is not empty. Otherwise, if the processing instruction has a parent, returns the value of the dm:base-uri of its parent; otherwise, returns ().
If the comment has a parent, returns the value of the dm:base-uri of its parent; otherwise, returns ().
If the Text Node has a parent, returns the value of the dm:base-uri of its parent; otherwise, returns ().
Returns “document”.
Returns “element”.
Returns “attribute”.
Returns “namespace”.
Returns “processing-instruction”.
Returns “comment”.
Returns “text”.
Returns ().
Returns the value of the node-name property.
Returns the value of the node-name property.
If the prefix is available, returns an xs:QName with the value of the prefix property in the local-name and an empty namespace name, otherwise returns ().
Returns an xs:QName with the value of the target property in the local-name and an empty namespace name.
Returns ().
Returns ().
Returns ()
Returns the value of the parent property.
Returns the value of the parent property.
Returns the value of the parent property.
Returns the value of the parent property.
Returns the value of the parent property.
Returns the value of the parent property.
Returns the value of the string-value property.
Returns the value of the string-value property.
Returns the value of the string-value property.
Returns the value of the uri property.
Returns the value of the content property.
Returns the value of the content property.
Returns the value of the content property.
Returns the value of the typed-value property.
Returns the value of the typed-value property.
Returns the value of the typed-value property.
Returns the value of the uri property as an xs:string.
Returns the value of the content property as a xs:string.
Returns the value of the content property as a xs:string.
Returns the value of the content property as an xdt:untypedAtomic.
Returns ().
Returns the value of the type-name property.
Returns the value of the type-name property.
Returns ().
Returns ().
Returns ().
Returns xdt:untypedAtomic.
Returns the value of the children property.
Returns the value of the children property.
Returns ().
Returns ().
Returns ().
Returns ().
Returns ().
Returns ()
Returns the value of the attributes property. The order of Attribute Nodes is stable but implementation dependent.
Returns ().
Returns ().
Returns ().
Returns ().
Returns ().
Returns ()
Returns the value of the namespaces property as a sequence of Namespace Nodes. The order of Namespace Nodes is stable but implementation dependent.
Returns ().
Returns ().
Returns ().
Returns ().
Returns ().
Returns ()
Returns the value of the namespaces property as a set of prefix/URI pairs.
Returns ().
Returns ().
Returns ().
Returns ().
Returns ().
Returns ()
Returns the value of the nilled property.
Returns ().
Returns ().
Returns ().
Returns ().
Returns ().
This section summarizes data model construction from an Infoset for each kind of information item. General notes occur elsewhere.
The document information item is required. A Document Node is constructed for each document information item.
The following infoset properties are required: [children] and [base URI].
The following infoset properties are optional: [unparsed entities].
Document Node properties are derived from the infoset as follows:
The value of the [base URI] property.
The sequence of nodes constructed from the information items found in the [children] property.
For each element, processing instruction, and comment found in the [children] property, a corresponding Element, Processing Instruction, or Comment Node is constructed and that sequence of nodes is used as the value of the children property.
If present among the [children], the document type declaration information item is ignored.
If the [unparsed entities] property is present and is not the empty set, the values of the unparsed entity information items must be used to support the dm:unparsed-entity-system-id and dm:unparsed-entity-public-id accessors.
The internal structure of the values of the unparsed-entities property is implementation defined.
The concatenation of the string-values of all its Text Node descendants in document order. If the document has no such descendants, "".
The dm:string-value of the node as an xdt:untypedAtomic value.
The document-uri property holds the absolute URI for the resource from which the document node was constructed, if one is available and can be made absolute. For example, if a collection of documents is returned by the fn:collection function, the document-uri property may serve to distinguish between them even though each has the same base-uri property.
If the document-uri is not (), then the following constraint must hold: the node returned by evaluating fn:doc() with the document-uri as its argument must return the document node that provided the value of the document-uri property.
In other words, for any Document Node $arg, either fn:document-uri($arg) must return the empty sequence or fn:doc(fn:document-uri($arg)) must return $arg.
The element information items are required. An Element Node is constructed for each element information item.
The following infoset properties are required: [namespace name], [local name], [children], [attributes], [in-scope namespaces], [base URI], and [parent].
Element Node properties are derived from the infoset as follows:
The value of the [base URI] property.
An xs:QName constructed from the [local name] property and the [namespace name] property
The node that corresponds to the value of the [parent] property.
All Element Nodes constructed from an infoset have the type xdt:untyped.
The sequence of nodes constructed from the information items found in the [children] property.
For each element, processing instruction, comment, and maximal sequence of adjacent character information items found in the [children] property, a corresponding Element, Processing Instruction, Comment, or Text Node is constructed and that sequence of nodes is used as the value of the children property.
Because the data model requires that all general entities be expanded, there will never be unexpanded entity reference information item children.
A set of Attribute Nodes constructed from the attribute information items appearing in the [attributes] property. This includes all of the "special" attributes (xml:lang, xml:space, xsi:type, etc.) but does not include namespace declarations (because they are not attributes).
Default and fixed attributes provided by both DTD and XML Schema processing are added to the [attributes] and are therefore included in the data model attributes’s of an element.
A set of Namespace Nodes constructed from the namespace information items appearing in the [in-scope namespaces] property.
Implementations may ignore namespace information items for namespaces which do not appear in the expanded QName of the element name or the names of any of its attribute information items. This can arise when QNames are used in content.
Note: implementations that do not support Namespace Nodes may simply preserve the relevant bindings in this property.
All Element Nodes constructed from an infoset have a nilled property of "false".
The string-value is constructed from the [character information item] [children] of the element and all its descendants. The precise rules for selecting significant [character information item]s and constructing characters from them is described in 6.7.3 Construction from an Infoset of 6.7 Text Nodes.
This process is equivalent to concatenating the dm:string-values of all of the Text Node descendants of the resulting Element Node.
If the document has no such descendants, the string-value is the empty string.
The string-value as an xdt:untypedAtomic.
All Element Nodes constructed from an infoset have a is-id property of "false".
All Element Nodes constructed from an infoset have a is-idrefs property of "false".
The attribute information items are required. An Attribute Node is constructed for each attribute information item.
The following infoset properties are required: [namespace name], [local name], [normalized value], [attribute type], and [owner element].
Attribute Node properties are derived from the infoset as follows:
An xs:QName constructed from the [local name] property and the [namespace name] property
The [normalized value] property.
The Element Node that corresponds to the value of the [owner element] property.
The value xdt:untypedAtomic.
The [normalized value] of the attribute.
The attribute’s typed-value is its dm:string-value as an xdt:untypedAtomic.
If the [attribute type] property has the value ID, true, otherwise false.
If the [attribute type] property has the value IDREF or IDREFS, true, otherwise false.
The namespace information items are required.
The following infoset properties are required: [prefix], [namespace name].
Namespace Node properties are derived from the infoset as follows:
The [prefix] property.
The [namespace name] property.
The element in whose in-scope namespaces property the namespace information item appears, if the implementation exposes any mechanism for accessing the dm:parent accessor of Namespace Nodes.
A Processing Instruction Node is constructed for each processing instruction information item that is not ignored.
The following infoset properties are required: [target], [content], [base URI], and [parent].
Processing Instruction Node properties are derived from the infoset as follows:
The value of the [target] property.
The target must be an NCName. It is an error if the [target] property in the Infoset does not conform to an NCName; the processor may recover from this error by ignoring the entire processing instruction. It must not create a Processing Instruction Node for such a processing instruction.
The value of the [content] property.
The value of the [base URI] property.
The node corresponding to the value of the [parent] property.
There are no Processing Instruction Nodes for processing instructions that are children of a document type declaration information item.
The comment information items are optional.
A Comment Node is constructed for each comment information item that is not ignored.
The following infoset properties are required: [content] and [parent].
Comment Node properties are derived from the infoset as follows:
The value of the [content] property.
The node corresponding to the value of the [parent] property.
There are no Comment Nodes for comments that are children of a document type declaration information item.
The character information items are required. A Text Node is constructed for each maximal sequence of character information items in document order.
The following infoset properties are required: [character code] and [parent].
The following infoset properties are optional: [element content white space].
A sequence of character information items is maximal if it satisfies the following constraints:
All of the information items in the sequence have the same parent.
The sequence consists of adjacent character information items uninterrupted by other types of information item.
No other such sequence exists that contains any of the same character information items and is longer.
Text Node properties are derived from the infoset as follows:
A string comprised of characters that correspond to the [character code] properties of each of the character information items.
If the resulting Text Node consists entirely of white space and the Text Node occurs in Element contentXML, the content of the Text Node is the empty string. Text Nodes are only allowed to be empty if they have no parents; an empty Text Node will be discarded when its parent is constructed, if it has a parent.
The content of the Text Node is not necessarily normalized as described in the [Character Model]. It is the responsibility of data producers to provide normalized text, and the responsibility of applications to make sure that operations do not de-normalize text.
The node corresponding to the value of the [parent] property.
This section summarizes data model construction from a PSVI for each kind of information item. General notes occur elsewhere.
Construction from a PSVI is identical to construction from the Infoset.
The following Element Node properties are affected by PSVI properties.
If this element, or any of its ancestors, has the type-name xdt:untyped, this element (and all its attributes) must be xdt:untyped. Otherwise,
If the [validity] property exists and is “valid”, the type name is determined as described in 3.3.1 Mapping PSVI Additions to Type Names
Otherwise, xdt:untyped.
The sequence of nodes constructed from the information items found in the [children] property.
For each element, processing instruction, comment, and maximal sequence of adjacent character information items found in the [children] property, a corresponding Element, Processing Instruction, Comment, or Text Node is constructed and that sequence of nodes is used as the value of the children property.
For elements with schema simple types, or complex types with simple content, if the [schema normalized value] PSVI property exists, the processor may use a sequence of nodes containing the Processing Instruction and Comment Nodes corresponding to the processing instruction and comment information items found in the [children] property, plus an optional single Text Node whose string value is the [schema normalized value] for the children property. If the [schema normalized value] is the empty string, the Text Node must not be present, otherwise it must be present.
The relative order of Processing Instruction and Comment Nodes must be preserved, but the position of the Text Node, if it is present, among them is implementation defined.
Because the data model requires that all general entities be expanded, there will never be unexpanded entity reference information item children.
The nilled value, as calculated in 3.3.2 Mapping xsi:nil on Element Nodes.
The string-value is calculated as follows:
If the element is empty: its string value is the empty string, "".
If the element has a type of xdt:untyped, a complex type with element-only content, or a complex type with mixed content: its string-value is the concatenation of the string-values of all its Text Node descendants in document order.
If the element has a simple type or a complex type with simple content: its string-value is the [schema normalized value] of the node.
The typed-value is calculated as follows:
If the nilled property is true, its typed-value is ().
If the element is of type xdt:untyped, its typed-value is its dm:string-value as an xdt:untypedAtomic.
If the element is empty: its typed-value is the empty sequence, ().
If the element has a simple type or a complex type with simple content: its typed value is computed as described in 3.3.1.2 Typed Value Determination. The result is a sequence of zero or more atomic values derived from the string-value of the node and its type in a way that is consistent with XML Schema validation.
Note that in the case of dates and times, the timezone is preserved as described in 3.3.3 Dates and Times, and in the case of xs:QNames and xs:NOTATIONs, the prefix is preserved as described in 3.3.4 QNames and NOTATIONS.
If the element has a complex type with mixed content, its typed-value is its dm:string-value as an xdt:untypedAtomic.
Otherwise, the element must be a complex type with element-only content. The typed-value of such an element is undefined. Attempting to access this property with the dm:typed-value accessor always raises an error.
If the type-name is xs:ID, true, otherwise false.
If the type-name is xs:IDREF or xs:IDREFS, true, otherwise false.
All other properties have values that are consistent with construction from an infoset.
The following Attribute Node properties are affected by PSVI properties.
The [schema normalized value] PSVI property if that exists.
Otherwise, the [normalized value] property.
If the [validity] property does not exist on this node or any of its ancestors, Infoset processing applies.
Note that this processing is only performed if neither the node nor any of its ancestors was schema validated. In particular, Infoset-only processing does not apply to subtrees that are "skip" validated in a document.
If the [validity] property exists and is "valid", type is assigned as described in 3.3.1 Mapping PSVI Additions to Type Names
Otherwise, xdt:untypedAtomic.
The typed-value is calculated as follows:
If the attribute is of type xdt:untypedAtomic: its typed-value is its dm:string-value as an xdt:untypedAtomic.
Otherwise: its typed-value is a sequence of zero or more atomic values derived from the string-value of the node and its type in a way that is consistent with XML Schema validation. The type of each atomic value is assigned as described in 3.3.1.2 Typed Value Determination.
If the type-name is xs:ID, true, otherwise false.
If the type-name is xs:IDREF or xs:IDREFS, true, otherwise false.
All other properties have values that are consistent with construction from an infoset.
Note: attributes from the XML Schema instance namespace, "http://www.w3.org/2001/XMLSchema-instance", (xsi:schemaLocation, xsi:type, etc.) appear as ordinary attributes in the data model.
Construction from a PSVI is identical to construction from the Infoset.
Construction from a PSVI is identical to construction from the Infoset.
Construction from a PSVI is identical to construction from the Infoset.
For Text Nodes constructed from the [schema normalized value] of elements, content contains the value of the [schema normalized value].
Otherwise, construction from a PSVI is the same as construction from the Infoset. In the PSVI, element content occurs where the {content type} of the element containing the text is not “mixed”.
Text Nodes are only allowed to be empty if they have no parents; an empty Text Node will be discarded when its parent is constructed, if it has a parent.
This section summarizes the infoset mapping for each kind of node. General notes occur elsewhere.
A Document Node maps to a document information item. The mapping fails and produces no value if the Document Node contains Text Node children that do not consist entirely of white space or if the Document Node contains more than one Element Node child.
The following properties are specified by this mapping:
A list of information items obtained by processing each of the dm:children in order and mapping each to the appropriate information item(s).
The element information item that is among the [children].
An unordered set of unparsed entity information items constructed from the unparsed-entities.
Each unparsed entity maps to an unparsed entity information item. The following properties are specified by this mapping:
The name of the entity.
The system identifier of the entity.
The public identifier of the entity.
The base URI of the entity in which the declaration occurred.
The following properties of the unparsed entity information item have no value: [notation name], [notation].
The following properties of the document information item have no value: [notations] [character encoding scheme] [version] [all declarations processed].
An Element Node maps to an element information item.
The following properties are specified by this mapping:
The namespace name of the value of dm:node-name.
The local part of the value of dm:node-name.
The prefix associated with the value of dm:node-name, if it is known, otherwise not known.
A list of information items obtained by processing each of the dm:children in order and mapping each to the appropriate information item(s).
A list of information items obtained by processing each of the dm:attributes and mapping each to the appropriate information item(s).
An unordered set of namespace information items constructed from the in-scope-namespaces.
Each in-scope namespace maps to a namespace information item. The following properties are specified by this mapping:
The prefix associated with the namespace.
The URI associated with the namespace.
The value of dm:base-uri.
If this node is the root of the infoset mapping operation, unknown.
If this node has a parent, the information item that corresponds to the node returned by dm:parent.
Otherwise no value.
The following property has no value: [namespace attributes].
An Attribute Node maps to an attribute information item.
The following properties are specified by this mapping:
The namespace name of the value of dm:node-name.
The local part of the value of dm:node-name.
The prefix associated with the value of dm:node-name, if it is known, otherwise not known.
The value of dm:string-value.
If this node is the root of the infoset mapping operation, unknown.
If this node has a parent, the information item that corresponds to the node returned by dm:parent.
Otherwise no value.
The following properties have no value: [specified] [attribute type] [references].
A Namespace Node maps to a namespace information item.
The following properties are specified by this mapping:
The prefix associated with the namespace.
The value of dm:string-value.
An Processing Instruction Node maps to a processing instruction information item.
The following properties are specified by this mapping:
The local part of the value of dm:node-name.
The value of dm:string-value.
The value of dm:base-uri.
If this node is the root of the infoset mapping operation, unknown.
If this node has a parent, the information item that corresponds to the node returned by dm:parent.
Otherwise no value.
The following property has no value: [notation].
A Comment Node maps to a comment information item.
The following properties are specified by this mapping:
The value of the dm:string-value.
If this node is the root of the infoset mapping operation, unknown.
If this node has a parent, the information item that corresponds to the node returned by dm:parent.
Otherwise no value.
A Text Node maps to a sequence of character information items.
Each character of the dm:string-value of the node is converted into a character information item as specified by this mapping:
The Unicode code point value of the character.
If this node is the root of the infoset mapping operation, unknown.
If this node has a parent, the information item that corresponds to the node returned by dm:parent.
Otherwise no value.
Unknown.
This sequence of characters constitutes the infoset mapping.