Previous
Table of Contents
Next
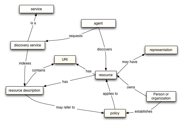
Services Web ≠ SOAP + WSDL + UDDI
Rechercher des services Web sera comme rechercher des sites Web
Différentes approches pour la recherche :
Constitution automatique d'un index
Enregistrement dans un registre
Relations pair à pair (
P2P
)