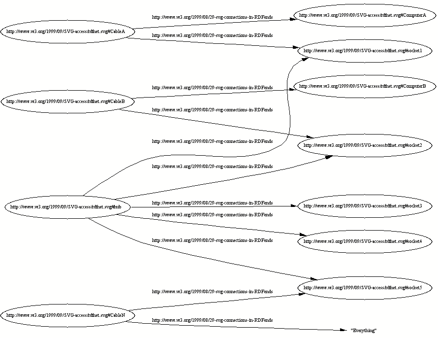
Description of Figure 7.2 in Accessibility Features of SVG

The metadata represented graphically

The figure is an automatically generated image representing the RDF content of Example 7.1. It shows several nodes (each identified by a URI except the node which is named "Everything") joined by arcs to others, and the type of the arc (again, a URI). In this case all the arcs ore of the type "connects". The objects connected are as follows:

Cable A
Connects
Cable B
Connects
Cable N
Connects
Hub
Connects

Tracing the connections in the image shows the paths from each part of the network to the other components of the network.